据新社通小编了解,养老保险是一项基本社会保险,养老保险分为城乡居民养老保险和职工养老保险两种。城乡居民养老保险是按年缴费的,由用户自费;职工养老保险是按月缴费的,有单位和职工共同缴费。那么甘肃平凉2023-2025年养老保险单位和个人缴费比例分别是多少?下面随新社通app小编一起来了解一下。
甘肃平凉养老保险缴费基数2023-2024最新标准来了
据新社通app显示,甘肃平凉职工养老缴费基数2023-2025年最新标准是多少,甘肃平凉养老保险基数明细如下:
养老保险最低缴费基数为:4600元;
个人缴费比例:8%,个人缴费金额:368元;
企业缴费比例:16%,企业缴费金额:736元;
合计缴费:1104元。
(注:本文数据仅供参考,具体以当地缴费标准为准)
》点击新社通app养老保险计算器,轻松测算你的养老保险缴费金额!
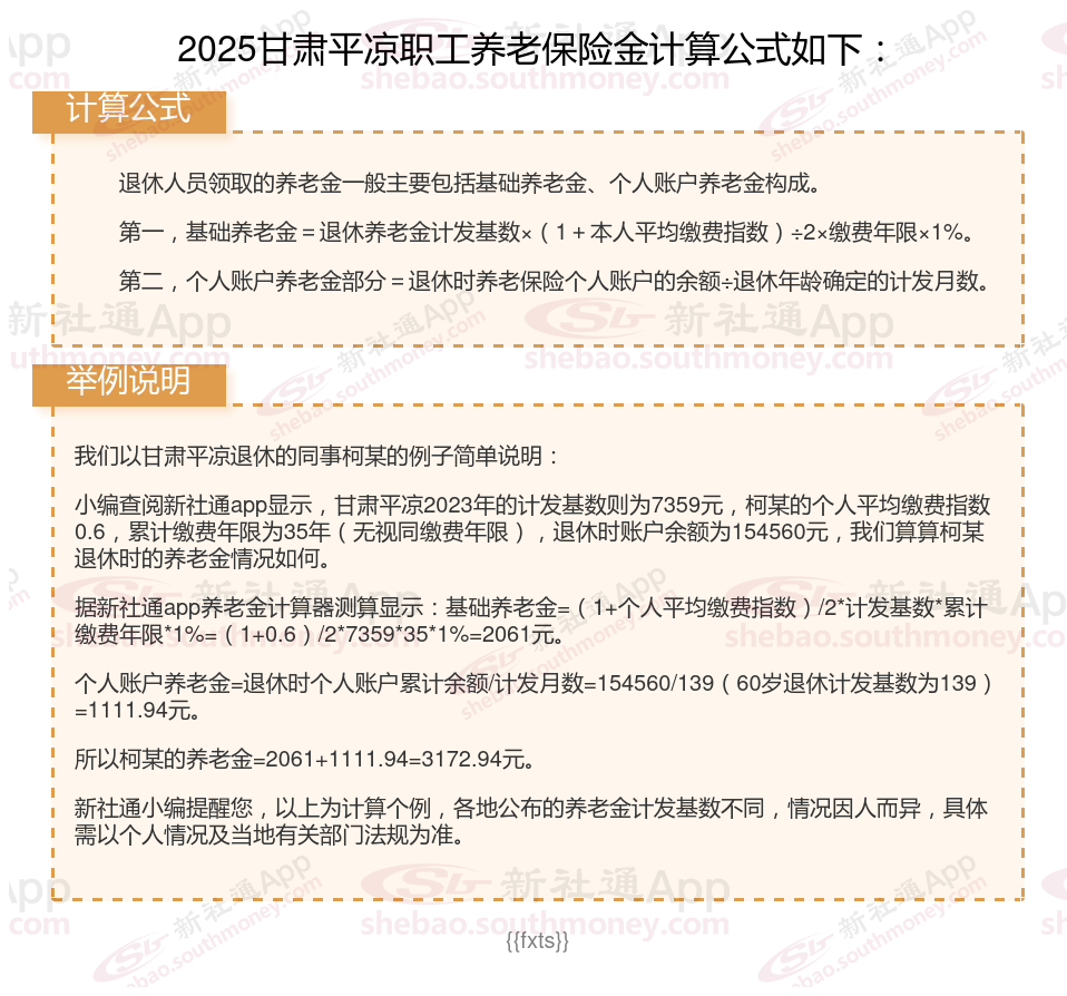
甘肃平凉社保养老保险交满能领多少钱?(在线计算举例说明)

养老保险是多交多得吗?
养老保险是多交多得,养老保险多交多得主要体现以下两方面:
1、缴费时间越长拿的越多。基本养老保险费用是按月缴纳的,一年为一个核算单位。缴纳时间越长,缴费年限越长。在计算养老金时,缴费年限非常重要,缴费年限越长,养老金数额越高。
2、每年缴纳的养老保险费的缴纳基数越高,拿的越多。缴费基数高,缴费金额就会增加,个人账户储存额就会随之增高。同时每年缴费基数高,就是历年缴费基数高,在计算养老金时,个人账户储存额和历年缴费基数也是重要影响因素。
总的来说,养老保险多交,退休时领取的养老金也就越多,当然对于灵活就业人员来说,养老保险还是根据自身情况缴纳,不要因为多交养老保险而增加了经济压力。
以上就是甘肃平凉养老保险缴费全部内容,希望对您有帮助,欢迎关注新社通app解锁更多社保专业资讯。