据新社通小编了解,养老保险是一项基本社会保险,养老保险分为城乡居民养老保险和职工养老保险两种。城乡居民养老保险是按年缴费的,由用户自费;职工养老保险是按月缴费的,有单位和职工共同缴费。那么新疆克拉玛依2024-2025年养老保险单位和个人缴费比例分别是多少?下面随新社通app小编一起来了解一下。
据新社通app显示,新疆克拉玛依职工养老保险缴费基数2024-2025年最新标准如下:
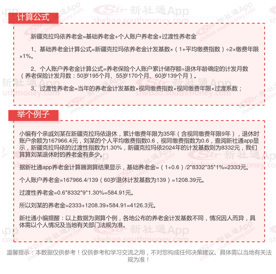
新疆克拉玛依养老保险最低缴费基数:4999元;
企业缴费比例:16%;
个人缴费比例:8%
合计缴费金额=企业缴费金额799.84元+个人缴费金额399.92元=1199.76元。
(注:本文数据仅供参考,具体以当地缴费标准为准)

》点击新社通app养老保险计算器,快算算你的养老保险一个月要交多少钱吧!

单位缴社保和个人缴社保的差别在哪
缴费可选险种不同:在职员工由单位和个人共同缴费,可以交养老保险、医疗保险(含生育保险)、失业保险、工伤保险。灵活就业人员只能交养老保险、医疗保险,不能交生育保险、工伤保险,极少数省市可以交失业保险。
缴费比例不同:职工社保缴费的比例,除法定的比例以外,社保经办机构会根据单位的情况核定缴费比例。比如工伤保险是根据用人单位所处的行业和工伤发生的频次核定比例。而灵活就业人员的社保缴费比例和职工缴费比例是不一样的。
户籍限制:
职工社保是由单位和个人共同缴纳。
灵活就业人员基本养老保险:年满16周岁以上,依托互联网平台实现就业且未与平台企业建立劳动关系的网约配送员、网约车驾驶员、货车司机、互联网营销师等新型就业形态劳动者;尚未达到法定退休年龄的无雇工的个体工商户、未在用人单位参加基本养老保险的非全日制从业人员以及和要求的其他灵活就业人员。各类用人单位及其职工按法规应当参加城镇职工基本养老保险,个体灵活就业人员自愿选择参加城镇职工基本养老保险;
养老保险待遇:无论是职工社保还是灵活就业社保,参保人都可以在达到法定退休年龄并满足缴费年限要求后,按月领取基本养老金。养老金的计算方式相同,包括基础养老金和个人账户养老金两部分。
医疗保险待遇:两种社保都包括医疗保险,参保人可以在生病或受伤时享受相应的医疗报销待遇。
生育待遇不同:
职工社保生育保险待遇有哪些?
1.生育医疗费:包括生育的医疗费用、计划生育的医疗费用等。
2.生育津贴:女职工在产假或手术休假期间可以享受生育津贴,生育津贴月标准为用人单位上年度从业人员月平均工资。
如果灵活就业人员不仅参加了基本医疗保险,还参加了生育保险,并按时足额缴纳了生育保险费,那么这类人员在生育时,可以享受与在职职工相同的生育保险待遇,包括生育医疗费用待遇和生育津贴。生育津贴的具体金额是根据新生儿出生时的上年度灵活就业人员月医保缴费基数和法定产假天数来计算的。
退休年龄:
职工社保:女性生产操作岗位年满50周岁,管理岗位及专业技术人员年满55周岁;男性年满60周岁。
根据相关法规要求,灵活就业人员退休年龄为男年满60周岁、女年满55周岁。适用于城镇个体工商户等自谋职业者以及采取各种灵活方式就业的人员。
退休后退休金和养老金一样吗?
缴费方式不同:
而养老保险则是我们平时所缴纳的社保中的其中一个,一般由参保人所在的单位进行代缴,部分计入参保人个人账户。
退休金由单体或企业提供,不需要受益人缴费即可享受;
概念不同:
养老金,简单来说,是一种在退休后定期获得的经济收入。它的主要目的是为了使退休人员在失去主要劳动收入来源后,仍能够维持一定的生活水平,满足基本的生活需求。
退休金是按照社会保险,在劳动者年老或丧失劳动能力后,根据当事人对社会所作出的贡献和所具备的享受养老保险资格或退休条件,按月或一次支付给货币形式的保险待遇,主要用于保证职工退休后的基本生活需要;
资金渠道不同:
养老金的资金来源则是社会保险资金。领取养老金的人员需要在退休前缴纳养老保险费用,且缴费年限不少于15年。
退休金的资金来源主要针对未参加养老保险的退休人员。这些人员在退休之前不需要缴纳任何费用。
领取方式不同:
养老金则是按月领取。领取养老金的主体主要是企事业单位的退休人员。
按退休金的支付方式可分为一次支付退休金和分期支付退休金。前者指在职工退休后一次支付退休金,企业支付退休金后对职工退休退职无任何给付义务,后者指在职工退休后分期支付退休金,直至死亡为止,如按月或按年支付退休金;