灵活就业人员的社保缴费金额会根据个人的收入水平和当地的方案有所不同。下面随新社通app小编一起来看看吕梁2024-2025灵活就业养老保险社保缴费价格表,灵活就业养老保险一个月多少钱的详情吧。
那么,吕梁灵活就业人员养老保险每月交多少?吕梁灵活就业养老保险2024-2025年缴费标准是多少钱
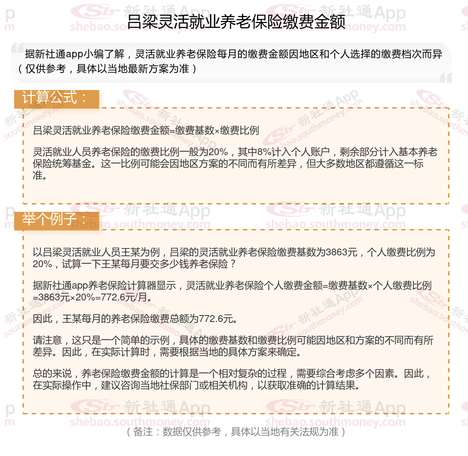
据新社通app显示,吕梁灵活就业养老保险缴费基数2024-2025年最新标准如下:
最低缴费基数:3863元;
个人缴费比例:20%;
(注:本文数据仅供参考,具体以当地缴费标准为准)

养老金的发放时间因地区和法规的不同而有所差异。一般来说,社保局在每月的10号左右会将应发放的退休养老金下拔到每位退休人员的银行帐户上。然而,有些地方为了缓解领取的高峰,可能会采取分批发放的方式,因此具体的发放日期可能并不统一。
养老金发放标准:基础养老金月标准以当地上年度在岗职工月平均工资和本人指数化月平均缴费工资的平均值为基数,缴费每满1年发给1%。个人账户养老金月标准为个人账户储存额除以计发月数。过渡性养老金月标准以本人指数化月平均缴费工资为基数,“统账结合”前的缴费年限每满1年发给1.2%。
发放流程与时间节点:
社保局对于养老金的发放一般会在每月10日进行轧账,之后还需经过数据核对、请款等几个环节。通常在15日前,款项会被拨付到各养老金代发银行,再由银行发放到领取养老待遇人员的账户。因此,在正常情况下,离退休人员在每月15日至20日就能领到当月的养老金。但请注意,银行发放到离退休人员账户也需要一定时间,如果碰上节假日等特殊情况,发放时间可能会稍有延后。
《社会保险法》第十六条 参加基本养老保险的个人,达到法定退休年纪时累计交费满十五年的,按月领取基本养老金。退休后次月开始能够由社保中心发放退休薪水,具体情况请询问当地的社保组织。解决退休手续参保人应在达到法定退休年纪前一个月(延缴的参保人在交费满年限的当月)到社保局解决退休手续参保人解决退休时,需提交以下资料:
(1)须填写《退休人员申请表》(一式两份单位或居委会盖章)
(2)本人一寸彩色照片一张
(3)身份证复印件一张。养老保险最低交纳年限为180个月即15年时间,能够多交,到时就能够多领取。同时,养老保险能够累计计量交纳年限,即断断续续交纳是应予的。医疗保险至少需要交纳2530年,达到退休年纪就能够申请享受养老金待遇和医疗报销(只要续费平时也是能够的)。现在的退休年纪为:男性60岁,女性55岁。当然从事高风险工种,失去劳动本领等特殊情况能够申请提前退休并领取养老金待遇。
》养老无小事!快来提前规划您的退休生活!点击领取您的养老金专属规划方案!
领取养老金和工龄有关系吗?
养老金跟工龄有关系。工龄对养老金的影响主要体现在以下几个方面:
基础养老金:工龄(或称为缴费年限)是计算基础养老金的重要因素之一。在其他条件相同的情况下,工龄越长,缴费年限越长,基础养老金的数额也就越高。这是因为基础养老金的计算公式中包含了缴费年限这一参数。
个人账户养老金:工龄影响个人账户养老金的积累。工龄越长,意味着职工参加工作并缴纳养老保险的时间越长,进入个人账户的金额也就越多。因此,在退休时,工龄较长的职工往往拥有更高的个人账户养老金。
过渡性养老金:对于在建立个人账户之前已经参加工作的职工,他们的工龄中包含了视同缴费年限。这部分年限同样会计入工龄,并影响过渡性养老金的数额。视同缴费年限越长,过渡性养老金越高。
综上所述,养老金跟工龄确实存在一定的关系,但并非绝对的正比关系。工龄的长短会影响缴费年限和养老金的计算,但也会受到其他多种因素的影响。因此,在评估养老金数额时,需要综合考虑多种因素。
》养老无小事!快来提前规划您的退休生活!点击领取您的养老金专属规划方案!