铁岭灵活就业人员缴纳养老保险的档次和每月缴费金额是多少?灵活就业人员的缴费档次是高还是低,直接就影响着退休后的养老金待遇的,下面随新社通app小编一起了解详情吧。
那么,2024-2025灵活就业养老保险缴费价格表 铁岭灵活就业退休能领多少养老金?
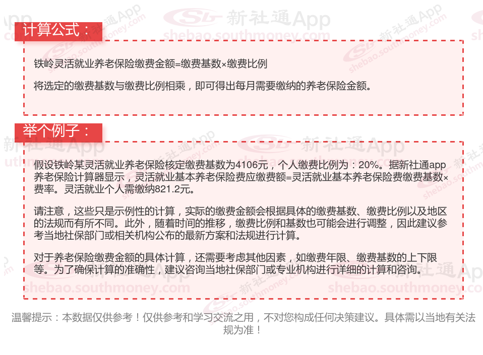
据新社通app显示,2024-2025年铁岭灵活就业养老保险的缴费标准根据不同的参保对象有所差异。
灵活就业人员最低缴费基数为:4106元,个人缴纳20%。
请注意,以上缴费标准仅供参考,具体方案可能会根据地区和时间的变化而有所调整。如有需要,查阅当地社保部门公布的新规或咨询相关部门以获取最准确的信息。
(注:本文数据仅供参考,具体以当地缴费标准为准)

社保要缴够多少年?
社保至少交15年才可以到退休的年纪才可以拿退休金。
1、如果有单位,即使缴满15年,但职工还未退休,企业还得继续缴费,直至退休;个人缴纳社保的话,可停缴,也可继续缴纳。
2、根据当地法规,肯定也继续缴纳好,养老保险是遵循“多缴多得”的原则,缴费基数越高、年限越长,退休时领取养老金也越多。
3、养老保险必须缴满最低缴费年限15年,到退休年龄(男60周岁/女55周岁),就可以享受养老金待遇(晚退休除外)。
》养老金规划,让你的退休生活无忧无虑!点击领取您的养老金专属规划方案!
养老保险怎么缴更划算?
要使养老金缴纳最划算,需要考虑多个因素,包括个人的经济状况、年龄、健康状况、对未来养老需求的预期,以及当地的社保方案等。以下是一些看法,帮助您做出更明智的决策:
选择适当的缴费档次:
居民养老保险通常设有多个缴费档次,从低到高不等。在经济条件允许的情况下,选择较高的缴费档次可能更有利,因为这意味着未来可能获得更多的有关部门补贴和更高的养老金待遇。但也要根据自身的经济状况来合理确定,避免造成过大的经济压力。
对于城乡居民基本养老保险,可以根据自身经济状况,灵活调整缴费档次。例如,在青岛市,今年的缴费档次有10个,从100元到12000元不等。按照不同档次,有关部门补贴也有所不同。
缴费年限:养老保险的缴费年限也是影响养老金待遇的重要因素。缴费年限越长,退休后领取的养老金也越高。因此,尽可能延长缴费年限,以达到更高的养老金领取标准。
关注方案动态:
由于各地有关部门方案会不断调整,补贴方案、缴费基数、缴费比例等都可能发生变动。因此,定期关注方案变化,以便及时调整缴费计划,进一步优化养老收益。
地区差异:
不同地区的养老金方案存在差异,包括基础养老金标准、有关部门补贴方案等。在选择缴费档次和地区时,应考虑这些差异对未来养老金待遇的影响。
综上所述,养老金怎么交最划算需要综合考虑多个因素。在做出确定时,咨询当地的社保机构或专业的财务顾问以获取更具体、更个性化的。同时,也要根据自身的经济状况、年龄、健康状况以及对未来养老需求的预期来制定合理的养老规划。
》养老金规划,让你的退休生活无忧无虑!点击领取您的养老金专属规划方案!