灵活就业人员缴纳养老保险的档次和金额因地区而异,通常有多个档次可选,选择缴费档次时应考虑个人经济状况和养老需求。那么,绵阳灵活就业人员养老保险缴费最低标准是多少?退休能领多少钱?下面随新社通app小编一起来看看吧。
那么,绵阳灵活就业人员养老保险缴费2024-2025年最新标准 灵活就业人员社保退休能领多少钱?
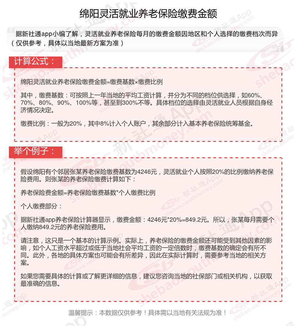
据新社通app显示,绵阳灵活就业养老缴费基数明细如下:
养老缴费缴费基数为:4246元;
个人缴费比例::20%;
(注:本文数据仅供参考,具体以当地缴费标准为准)

绵阳2025养老保险怎么计算自己能拿多少钱?2025年基础养老金计算公式
养老保险的领取金额是根据一套特定的公式来计算的,主要由三部分组成:基础养老金、个人账户养老金和过渡性养老金(仅适用于某些特殊群体)。但请注意,由于每个人的缴费基数、缴费年限、退休年龄等因素都不同,因此每个人的养老金也会有所不同。
据新社通app养老金计算器测算显示,它主要由两部分组成:基础养老金和个人账户养老金。
基础养老金的计算公式:
基础养老金 =(参保人员退休时上一年度当地职工月平均工资 + 本人指数化月平均缴费工资)÷ 2 × 个人累计缴费年限 × 1%
本人指数化月平均缴费工资的计算方式为:
本人指数化月平均缴费工资 = 全省上年度在岗职工月平均工资 × 本人平均缴费指数
本人平均缴费指数则是根据您的实际缴费基数与社会平均工资之比,历年计算后的平均值。这个指数有一个低限0.6和一个高限3。
个人账户养老金的计算公式:
个人账户养老金 = 个人账户储存额 ÷ 计发月数
这里的计发月数是根据您的退休年龄来确定的,比如50岁退休,计发月数为195;55岁退休,计发月数为170;60岁退休,计发月数则为139。个人账户储存额则包括您个人缴费的部分、有关部门补贴的部分、集体补助的部分(如果有的话)以及这些金额所产生的利息。
举例如下:
我们用绵阳退休网友举个例子说明一下,绵阳2024年的养老金计发基数为8321元,个人平均缴费指数0.6,该网友累计缴费年限为24年,退休时账户余额为103933.44元,我们算算这位网友退休能领多少钱。
据新社通app养老金计算器测算显示,基础养老金=(1+0.6)/2*8321*24*1%=1598元。
个人账户养老金=103933.44/139(60岁退休计发基数为139)=747.72元。
所以这位绵阳退休人员的养老金=1598+747.72=2345.72元。
各地公布的养老金计发基数不同,情况因人而异,具体需以个人情况及当地有关部门法规为准。
》养老无小事!提前规划您的退休生活!点击领取您的养老金专属规划方案!
》养老无小事!提前规划您的退休生活!点击领取您的养老金专属规划方案!
》养老无小事!提前规划您的退休生活!点击领取您的养老金专属规划方案!
没有收到退休工资,去哪里查询呢?
退休金没到账可以通过以下途径进行咨询和查询:
银行查询
银行卡流水明细查询:
可以通过发放退休金的银行APP、网银或窗口查询银行卡流水明细,确认养老金是否已经发放。
如果发现退休金未到账,可以及时联系银行客服或前往银行柜台进行咨询和处理。
微信查询:
在手机微信中,进入“我的”页面,点击“服务”,在服务页面点击“城市服务”。
在城市服务页面点击“社保综合”,在新页面中点击进入电子社保卡,进入后点击社保查询服务。
找到养老金查询选项,进入后即可查看退休金的到账情况。
网上查询
登录社保所在地的人社局网站,进入网站后点击导航栏的“网上办事”,然后点击个人登录,进行注册(如未注册过),注册完毕之后进行登录。登录后,在查询页面找到个人信息查询部分,选择个人养老金发放信息查询,即可查询到退休工资的发放情况。
拨打热线电话咨询
拨打全国统一的人社服务热线12333,向客服人员提供个人的身份信息,咨询退休金的发放情况。客服人员会根据系统记录,告知您退休金的发放状态和可能存在的问题。
当地社保所:
退休人员可以直接前往所在地的社会保险经办机构,向工作人员咨询退休工资的发放情况。
社保所会根据个人的社保账户信息,查询并告知退休工资的发放状态。
确认发放时间:
在咨询之前,请首先确认退休金的发放时间。不同地区和不同单位的发放时间可能有所不同。如果尚未到发放时间,请耐心等待。
温馨提示:本数据仅供参考!仅供参考和学习交流之用,不对您构成任何决策建议。具体需以当地有关法规为准!