据新社通app小编了解,2024年的灵活就业社保缴费价格表因地区而异,不同城市有不同的缴费标准和方案。下面随新社通小编一起来看看潜江2024-2025灵活就业养老保险社保缴费价格表,灵活就业养老保险一个月多少钱的详情吧。
再来看看,潜江灵活就业养老保险2024-2025年缴费标准 灵活就业人员保险一个月交多少钱?
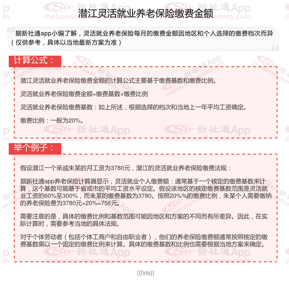
据新社通app显示,潜江灵活就业人员养老保险缴费基数2024-2025年最新标准如下:
缴费基数下限暂按不低于3780元/月执行。按照个人20%的缴费费率,个人养老保险缴费金额低于756元/月。
(注:本文数据仅供参考,具体以当地缴费标准为准)

详解:养老金到底何时能开始领取?
养老金的领取时间主要取决于个人的退休年龄、缴费年限以及是否满足当地养老保险制的领取条件。以下是对养老金领取时间的详细介绍:
缴费年限:
根据《中华人民共和国社会保险法》第十六条的法规,参加基本养老保险的个人,达到法定退休年龄时累计缴费满十五年的,可以按月领取基本养老金。
法定退休年龄:
男年满60周岁,女年满55周岁(或50周岁,具体取决于职业和工种),可以开始按月领取养老金。
因伤残、疾病等原因丧失劳动能力且失去生活来源的,经县级农村社会养老保险经办机构批准,可以提前领取养老金,但男性需年满55周岁,女性需年满50周岁。
养老金领取年限
无限期领取:
只要领取人还在世,且符合领取条件(即已办理退休手续并开始领取养老金),就可以一直领取养老金。养老金的领取没有年限限制。
养老金保证期:
养老金的领取保证期为10年。这意味着,如果被保险人在领取养老金期间不足10年死亡,其剩余年限的养老金将由指定的受益人或法定继承人领取。
总之,养老金的领取时间取决于参保人员的法定退休年龄和养老保险的最低缴费年限。随着方案的调整和完善,这些条件也可能会发生变化。因此,参保人员及时关注方案动态并咨询相关部门以获取最新信息。
》还不知道自己退休能领多少钱?快来新社通养老金在线计算器轻松测算!
如何提高养老金?提高养老金的路径,你知道几个?
关注自身健康,延长寿命:
养老金是终身制,只要活着就会持续发放。因此,关注自己的健康状况、延长寿命也是提高养老金待遇的一种方式。
在经济发达的城市缴纳社保:
社会平均工资水平对养老金待遇有很大影响。在经济发达的城市缴纳社保,会获得更好的养老金待遇。
延长缴费年限:
养老金遵循“长缴多得”的原则,缴费年限越长,养老金待遇越高。因此,尽可能避免中途断缴,确保缴费时间更长。
例如,缴费15年只能领取基础比例的养老金,但缴费30年或40年,养老金的领取比例将显著提高。
提高个人缴费基数:
升职加薪:提高个人工资水平,可以直接增加养老保险的缴费基数。好好工作,抓住每一个可以升职加薪的机会。
增加额外收入:如果有条件,可以考虑兼职、创业等方式增加额外收入,进而提高缴费基数。
详解:养老金到底何时能开始领取?
养老金的领取时间主要取决于个人的退休年龄、缴费年限以及是否满足当地养老保险制的领取条件。以下是对养老金领取时间的详细介绍:
缴费年限:
根据《中华人民共和国社会保险法》第十六条的法规,参加基本养老保险的个人,达到法定退休年龄时累计缴费满十五年的,可以按月领取基本养老金。
法定退休年龄:
男年满60周岁,女年满55周岁(或50周岁,具体取决于职业和工种),可以开始按月领取养老金。
因伤残、疾病等原因丧失劳动能力且失去生活来源的,经县级农村社会养老保险经办机构批准,可以提前领取养老金,但男性需年满55周岁,女性需年满50周岁。
养老金领取年限
无限期领取:
只要领取人还在世,且符合领取条件(即已办理退休手续并开始领取养老金),就可以一直领取养老金。养老金的领取没有年限限制。
养老金保证期:
养老金的领取保证期为10年。这意味着,如果被保险人在领取养老金期间不足10年死亡,其剩余年限的养老金将由指定的受益人或法定继承人领取。
总之,养老金的领取时间取决于参保人员的法定退休年龄和养老保险的最低缴费年限。随着方案的调整和完善,这些条件也可能会发生变化。因此,参保人员及时关注方案动态并咨询相关部门以获取最新信息。
》养老金不够花?定制规划,让你的退休生活更精彩!快来领取您的养老金专属规划方案!
(备注:数据仅供参考,具体以当地有关法规为准)