据新社通app获悉,养老保险通常就是基本养老保险制,直接关系到我们退休之后养老金的领取。通常情况下只要达到法定退休年龄之前累计缴费满15年就可以在退休之后正常领取养老金了。那么辽宁沈阳2024-2025养老保险单位和个人缴费分别要交多少钱?社保退休能领多少钱?下面随新社通app小编一起来看看详情?
养老保险一个月要交多少钱?辽宁沈阳缴费基数2023-2024年最新标准(最低)


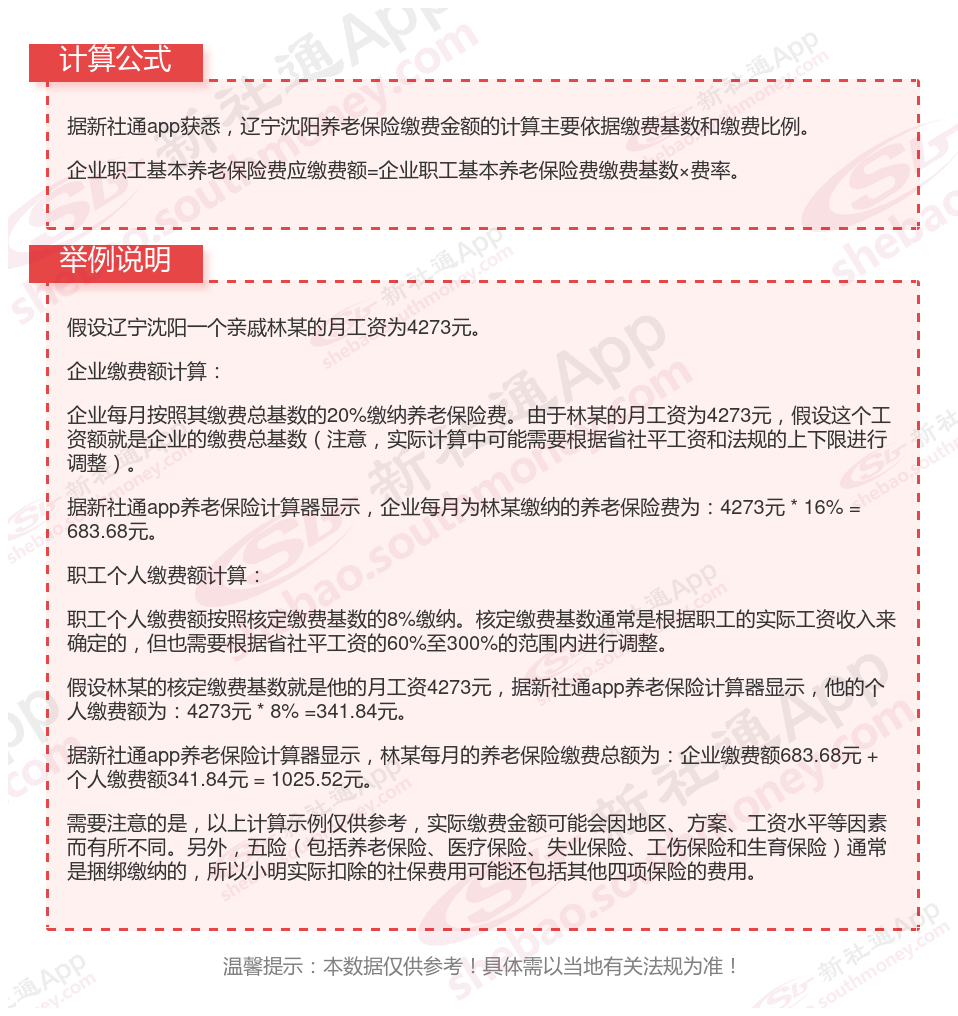
辽宁沈阳养老金计算工资2024年最新计算器 社保退休能领多少钱?
辽宁沈阳2025年退休能领多少钱的计算方法举例如下:
我们用辽宁沈阳退休网友举个例子说明一下,辽宁沈阳2024年的养老金计发基数为7201元,个人平均缴费指数0.6,该网友累计缴费年限为15年,退休时账户余额为61531.2元,我们算算这位网友退休能领多少钱。
据新社通app养老金计算器测算显示,基础养老金=(1+个人平均缴费指数)/2*计发基数*累计缴费年限*1%=(1+0.6)/2*7201*15*1%=864元。
个人账户养老金=退休时个人账户累计余额/计发月数=61531.2/139(60岁退休计发基数为139)=442.67元。
所以这位辽宁沈阳退休人员的养老金=864+442.67=1306.67元。
各地公布的养老金计发基数不同,情况因人而异,具体需以个人情况及当地有关部门法规为准。
(备注:数据仅供参考,具体以当地有关法规为准)
以上就是辽宁沈阳养老保险缴费全部内容,希望对您有帮助,欢迎关注新社通app解锁更多社保专业资讯。