山西太原养老保险的缴费比例是多少?据新社通app获悉,养老保险一般就是指基本养老保险,是直接关系到我们退休之后领取到的养老金的。往往养老保险在缴费的时候都是按照一定比例来缴费的,那么,山西太原养老保险缴费基数2024-2025最新标准来了,下面随新社通app小编一起了解详情吧。
2023-2024山西太原养老保险缴费最新标准 算算一个月要交多少钱?

据新社通app显示,山西太原养老保险缴费基数2024-2025年最新标准如下:
根据有关法规,山西太原企业职工基本养老保险缴费基数暂按不低于4113元;
缴费比例:其中单位承担16%,个人承担8%。
按照单位16%+个人8%的缴费费率,养老保险缴费合计不低于987.12元/月(单位658.08元+个人329.04元)。
(注:本文数据仅供参考,具体以当地缴费标准为准)
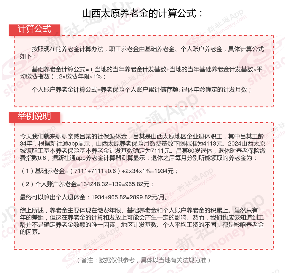
山西太原养老保险退休能领多少钱?(在线计算举例说明)

》点击新社通app养老金计算器,轻松测算你的养老金!
温馨提示:本数据仅供参考!具体需以当地有关法规为准!
养老保险需要连续交费吗
养老保险可以累计交费,中间断交也没关系,下次再缴纳时,社保系统会自动累加在一起的。简单来说就是断断续续累积15年也是可以的。只要社会养老保险缴满15年,职工到达退休年龄之后即可享受养老金待遇。
以上就是山西太原养老保险缴费全部内容,希望对您有帮助,欢迎关注新社通app解锁更多社保专业资讯。