据新社通app获悉,职工基本养老保险是社会保险中的一个险种。是为了保证劳动者在年老、失业、患病、工伤、生育而减少劳动收入时给予经济补偿的一项优惠方案。那你知道杭州2024-2025养老保险缴费标准是什么样的吗?社保退休能领多少钱?下面随新社通app小编一起来看看详情。
杭州养老保险每月缴费金额的计算方法 2023-2024年最新标准来了

据新社通app获悉,杭州职工养老保险的每月缴费金额的计算方式取决于个人的缴费基数和缴费比例。
首先,杭州职工养老保险的缴费基数通常是基于职工上一年度的月平均工资来确定的。这个基数有一定的上下限,通常介于当地社会平均工资的60%到300%之间。如果职工的工资低于这个下限,就按照下限作为缴费基数;如果高于上限,就按照上限作为缴费基数。
其次,缴费比例由企业和职工共同承担。一般来说,企业会按照职工缴费工资总额的15% 来缴纳养老保险费,而职工则按照个人缴费基数的8% 来缴纳。这个比例可能会因地区和方案的不同而有所差异。
以一个具体的例子来说明:
假设杭州某地区的这个职工的养老保险缴费基数是4462元。
据新社通app养老保险计算器测算显示,企业需要为这位职工缴纳的养老保险费为4462元 *15% = 669.3元/月,而职工个人需要缴纳的养老保险费为4462元 * 8% =356.96元/月。
所以,这位职工每月需要缴纳的养老保险费总额为669.3元(企业部分)+ 356.96元(个人部分)=1026.26元/月。
需要注意的是,这个计算方式仅作为示例,实际的缴费金额可能会因地区、方案和个人情况的不同而有所差异。如果您需要了解自己具体的缴费金额,建议咨询当地的社保部门或相关机构。
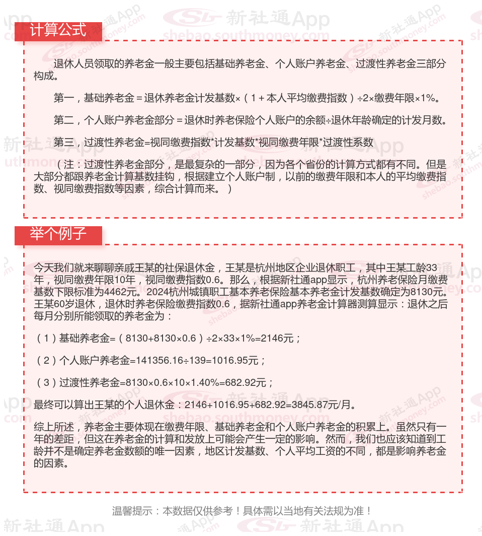
杭州社保退休能领多少钱?(在线计算举例说明)

(备注:数据仅供参考,具体以当地有关法规为准)
养老保险是多交多得吗?
养老保险是多交多得,养老保险多交多得主要体现以下两方面:
1、缴费时间越长拿的越多。基本养老保险费用是按月缴纳的,一年为一个核算单位。缴纳时间越长,缴费年限越长。在计算养老金时,缴费年限非常重要,缴费年限越长,养老金数额越高。
2、每年缴纳的养老保险费的缴纳基数越高,拿的越多。缴费基数高,缴费金额就会增加,个人账户储存额就会随之增高。同时每年缴费基数高,就是历年缴费基数高,在计算养老金时,个人账户储存额和历年缴费基数也是重要影响因素。
总的来说,养老保险多交,退休时领取的养老金也就越多,当然对于灵活就业人员来说,养老保险还是根据自身情况缴纳,不要因为多交养老保险而增加了经济压力。
以上就是杭州养老保险缴费全部内容,希望对您有帮助,欢迎关注新社通app解锁更多社保专业资讯。