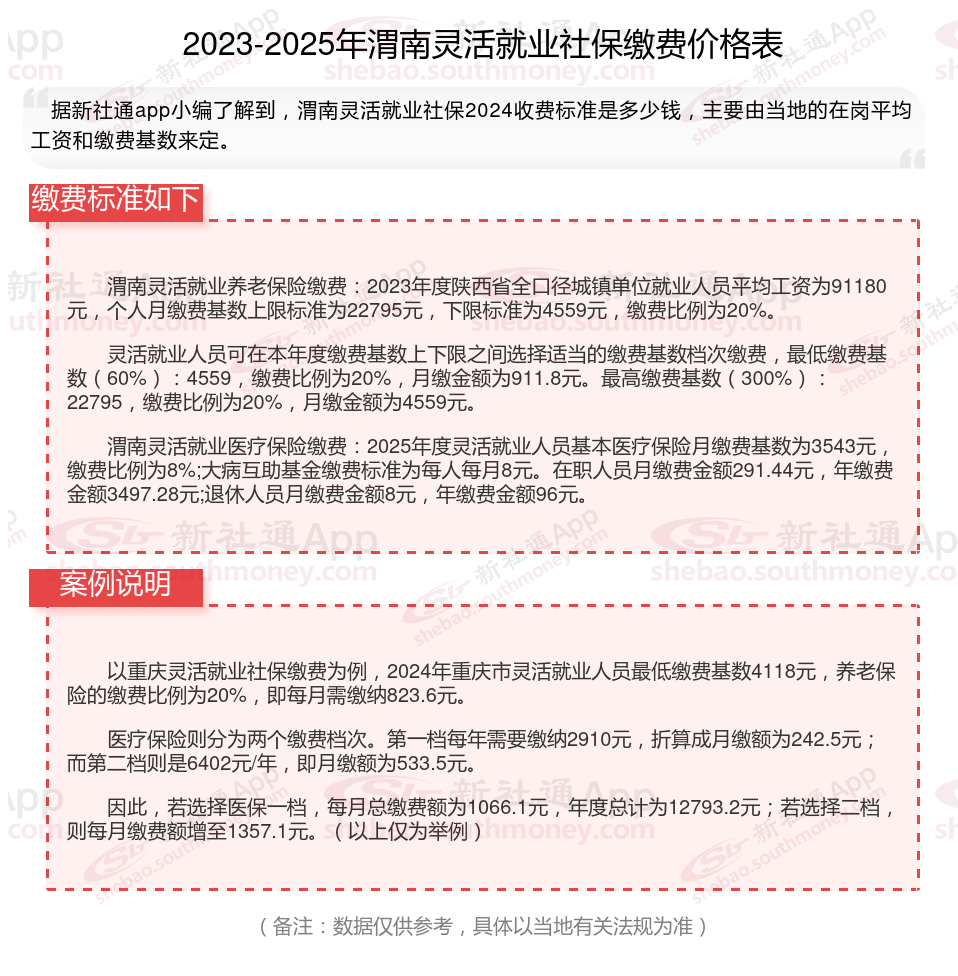
据新社通app数据显示,渭南灵活就业养老保险缴费基数2024-2025年最新标准如下:
2025年度,全省职工基本养老保险缴费基数上限为全口径工资的300%,即22795元/月;下限为全口径工资的60%,即4559元/月。
个人缴费比例:20%;
(注:本文数据仅供参考,具体以当地缴费标准为准)
打工人买社保一个月费用要交多少钱?根据新社通app-社保缴费查询工具提供的2025社保缴费标准详情数据如下:

退休后到底拿多少养老金与哪些因素有关?
受退休年龄影响:你是55岁退休还是60岁退休,在计算个人账户养老金的时候,所除的计发月数是不同的。退休年龄越后,计发月数越小,个人账户养老金可能算起来会略高一些。
退休时的社会平均工资:注意,社会平均工资指的是企业、事业单位的职工在一定时期内平均每人所得的货币工资额。
温馨提示:本数据源于网络,仅供参考!具体需以当地具体法规为准!