据新社通app数据显示,石家庄灵活就业养老保险最低缴费基数为:3920.55元;个人的缴费比例分别为:20%;
个人缴费金额:784.11元。
(注:本文数据仅供参考,具体以当地缴费标准为准)
河南灵活就业社保缴费标准一览?根据新社通app-社保缴费查询工具提供的最新数据如下:

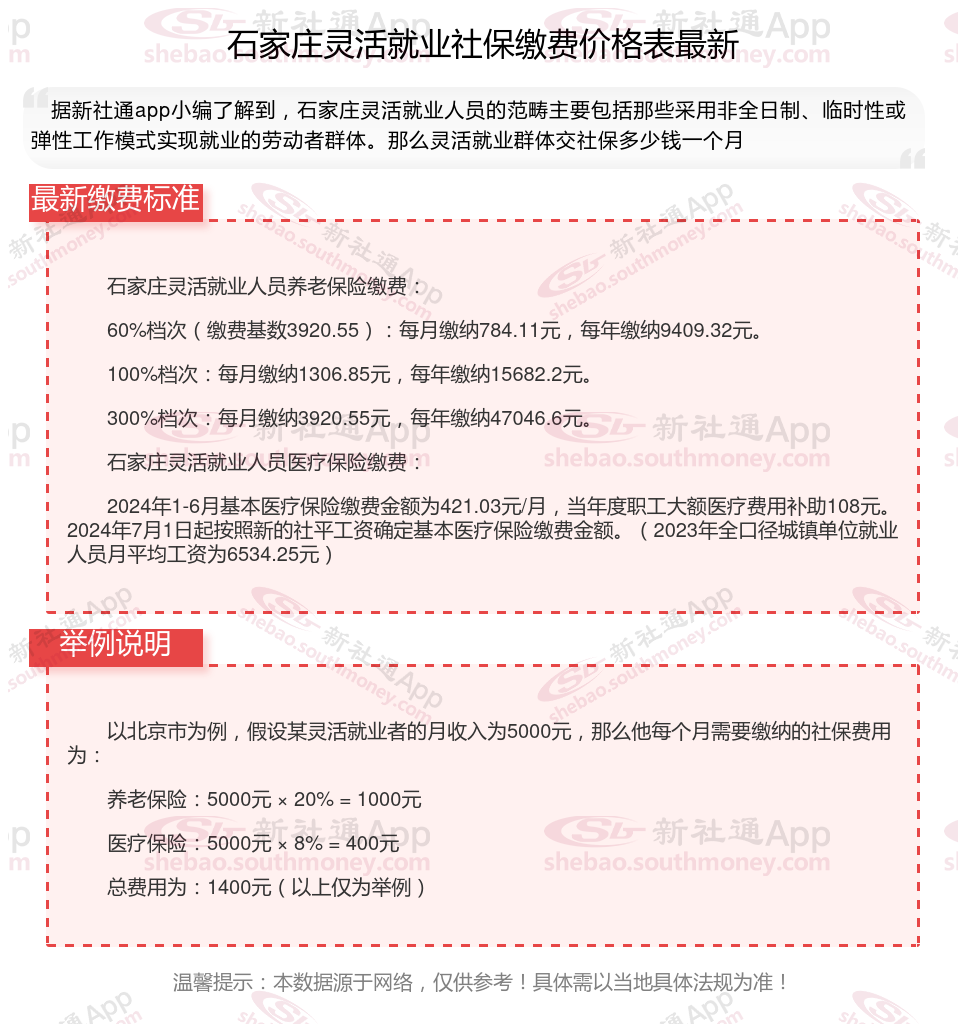
石家庄灵活就业人员养老保险缴费:
60%档次(缴费基数3920.55):每月缴纳784.11元,每年缴纳9409.32元。
100%档次:每月缴纳1306.85元,每年缴纳15682.2元。
300%档次:每月缴纳3920.55元,每年缴纳47046.6元。
石家庄灵活就业人员医疗保险缴费:
2024年1-6月基本医疗保险缴费金额为421.03元/月,当年度职工大额医疗费用补助108元。2024年7月1日起按照新的社平工资确定基本医疗保险缴费金额。(2023年全口径城镇单位就业人员月平均工资为6534.25元)
温馨提示:本数据仅供参考!具体需以当地有关法规为准!