查阅新社通app显示,现在不管是居民还是单位职工都会购买基本养老保险,确保退休后能够享受到基本养老金待遇。养老保险的保费以及未来可以享受的养老金待遇与养老保险的缴费基数息息相关,下面就随新社通app小编一起来看看东莞2024-2025养老保险缴费基数是多少?一个月要交多少钱?退休后又能领多少钱?
东莞养老保险缴费基数2023-2024年最新标准(最低)要交多少钱一个月?


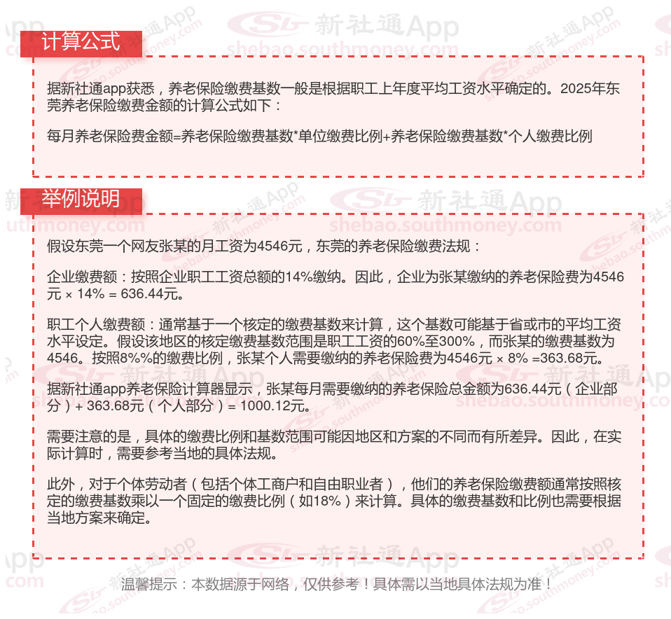
东莞养老金计算工资2024年最新计算器 社保退休能领多少钱?
据新社通app获悉: 东莞2025年退休能领多少钱的计算方法如下:
东莞退休人员的养老金=个人账户养老金+基础养老金+过渡性养老金
基础养老金=计发基数*(1+个人平均缴费指数)/2*累计缴费年限*1%
个人账户养老金=退休时个人账户累计余额/计发月数
过渡性养老金=视同缴费指数*计发基数*视同缴费年限*过渡性系数
我们用东莞退休网友举个例子说明一下,东莞2024年的养老金计发基数为9307元,个人平均缴费指数0.6,该网友累计缴费年限为19年,退休时账户余额为82919.04元,我们算算这位网友退休能领多少钱。
据新社通app养老金计算器测算显示:基础养老金=(1+个人平均缴费指数)/2*计发基数*累计缴费年限*1%=(1+0.6)/2*9307*19*1%=1415元。
个人账户养老金=退休时个人账户累计余额/计发月数=82919.04/139(60岁退休计发基数为139)=596.54元。
所以这位东莞退休人员的养老金=1415+596.54=2011.54元。
各地公布的养老金计发基数不同,情况因人而异,具体需以个人情况及当地有关部门法规为准。
温馨提示:本数据仅供参考!具体需以当地有关法规为准!
延伸阅读:养老保险退保条件有哪些?
【1】职工去世
如果职工在退休之前就去世了,养老保险个人帐户的累计额也可以一次性结算出来,由法定继承人领取。如果是在退休后领取养老金的期间去世,那么该职工个人账户里未领取完的余额也可以一次性结算出来,由法定继承人领取。
【2】达到法定退休年龄
当办理了养老保险的职工达到了法定退休年龄,但又没有缴满法定的15年时可以去社保经办机构申请终止职工基本养老保险关系,将个人账户储存额一次性结算退还给本人。
【3】离境、移民定居
如果职工在办理了职工基本养老保险之后,要去境外定居生活或者直接移民的话,也可以在离境的时候向社保经办机构申请终止职工基本养老保险关系,让社保经办机构将个人账户储存额一次性结算退还给本人。
总的来说,社保中的养老保险可以退保的。但是是有条件的,并不是想要退保就能立刻退保的。在没有缴纳满15年养老保险,同时不愿意把剩下的年份缴纳满,那么是可以申请把个人养老账户的所有钱退回到自己个人账户的。
以上就是东莞养老保险缴费全部内容,希望对您有帮助,欢迎关注新社通app解锁更多社保专业资讯。