据新社通app获悉,一般情况下养老保险的缴费金额是根据当下的一个养老缴费基数来计算的。不同地区以及不同年份的养老缴费基数都是不一样的,每年都可以看到各地的养老缴费基数调整的消息。那么青岛养老缴费基数究竟是什么?下面随新社通app小编一起来看看青岛养老保险缴费比例个人和单位2024-2025是多少!
青岛养老保险缴费基数2023-2024年最新标准(最低)

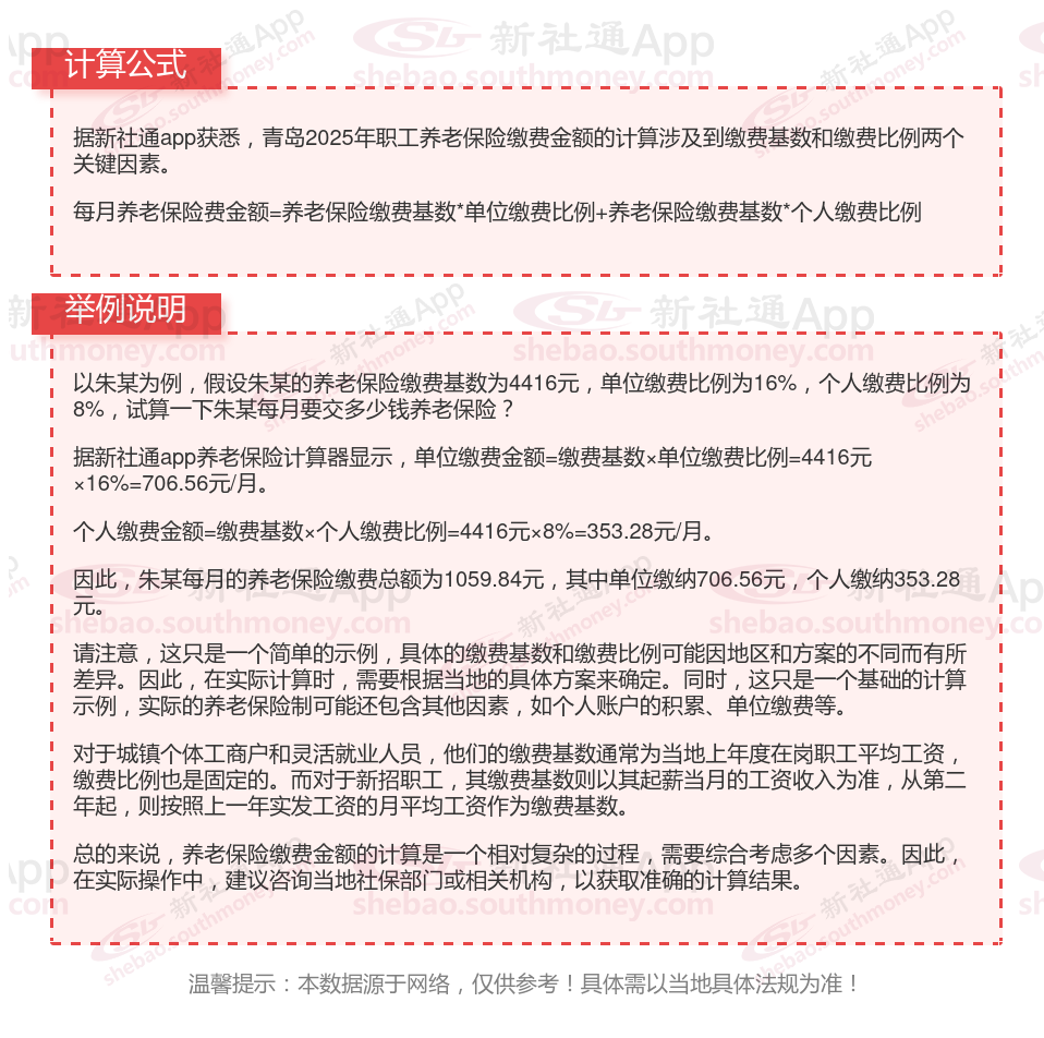
青岛养老保险一个月要交多少钱?举例说明

(备注:数据仅供参考,具体以当地有关法规为准)
养老保险个人账户怎么查询?几种方法任您选择
青岛养老保险可以通过多种方式进行查询,以下是几种常见的查询方法:
1、电话查询:
拨打综合服务电话“12333”。
根据语音提示选择相应的服务,通常会有查询养老保险的选项。
提供个人信息后,即可查询养老保险的相关情况。
2、网上查询:
登录所在城市的社会保险业务网站。
在“个人社保信息查询”窗口输入本人的身份证和密码(密码可能是社保证编号或者身份证出生年月)。
进入后即可查询个人的参保信息,包括养老保险的缴费情况。
3、微信查询:
打开微信,点击右下角的“我”。
进入“服务”页面,选择“城市服务”。
在城市服务中选择社保查询,并绑定个人信息。
绑定完成后,即可查询个人的养老保险信息。
4、支付宝查询:
打开支付宝APP,点击“更多”。
找到“便民生活”栏目下的“城市服务”。
进入城市服务后,点击“社保查询”。
在社保查询页面选择“养老账户查询”或“养老缴费情况”等选项,即可查看相关信息。
5、自助终端查询:
在社保经办机构或指定的自助终端机上,通过刷身份证或输入相关信息进行查询。
6、社保中心查询:
携带身份证前往各区社会保险经办机构业务办理大厅。
在大厅的自助查询机上输入身份证号码和密码进行查询。
也可以在大厅的窗口向工作人员咨询并查询养老保险情况。
请注意,不同地区的查询方式可能有所不同,可以根据当地的实际情况选择适合的查询方法。另外,为了确保查询结果的准确性,可以提供正确的个人信息和证件号码。如果查询过程中遇到任何问题,可以拨打社保热线或前往社保机构进行咨询。
以上就是青岛养老保险缴费全部内容,希望对您有帮助,欢迎关注新社通app解锁更多社保专业资讯。