据新社通app获悉,养老保险是为居民退休后的经济来源提供保证的保险,对于单位职工而言,由用人单位和职工本人共同缴纳养老保险,保费较高;而居民的养老保险保费是由居民个人承担。不管是职工养老保险还是居民养老保险,保费都需要通过养老保险缴费基数计算得出。下面随新社通app小编一起来看看哈尔滨养老金缴费标准2024-2025最新基数比例是多少!
哈尔滨养老保险缴费基数2023-2024最新标准来了
据新社通app显示,哈尔滨养老保险缴费基数2024-2025年最新标准如下:
缴费基数下限暂按不低于4206元/月执行。按照单位16%+个人8%的缴费费率,单位和个人养老保险缴费金额分别不低于672.96元/月、不低于336.48元/月。
(注:本文数据仅供参考,具体以当地缴费标准为准)
》点击新社通app养老保险计算器,轻松测算你的养老保险缴费金额!
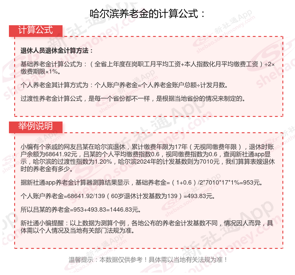
哈尔滨社保养老保险交满能领多少钱?(在线计算举例说明)

温馨提示:本数据仅供参考!具体需以当地有关法规为准!
养老保险有什么用?
缴纳养老保险可以享受基本养老金的待遇,为自己的退休养老生活提供一份基本的收入,缴纳养老保险一般需要累计缴纳15年,才能享受待遇,养老保险缴纳越多,获得的养老金越多,如果条件允许,可以选择多缴几年。
以上就是哈尔滨养老保险缴费全部内容,希望对您有帮助,欢迎关注新社通app解锁更多社保专业资讯。