据新社通app获悉,养老保险是社保五险之一,参保人缴纳之后,退休时可以领取一定的养老金,而很多参保人也比较关心自己能拿多少钱,那么山东青岛养老保险怎么计算自己能拿多少钱呢?看看你的养老保险要交多少钱?
2023-2024山东青岛养老保险缴费最新标准 算算一个月要交多少钱?

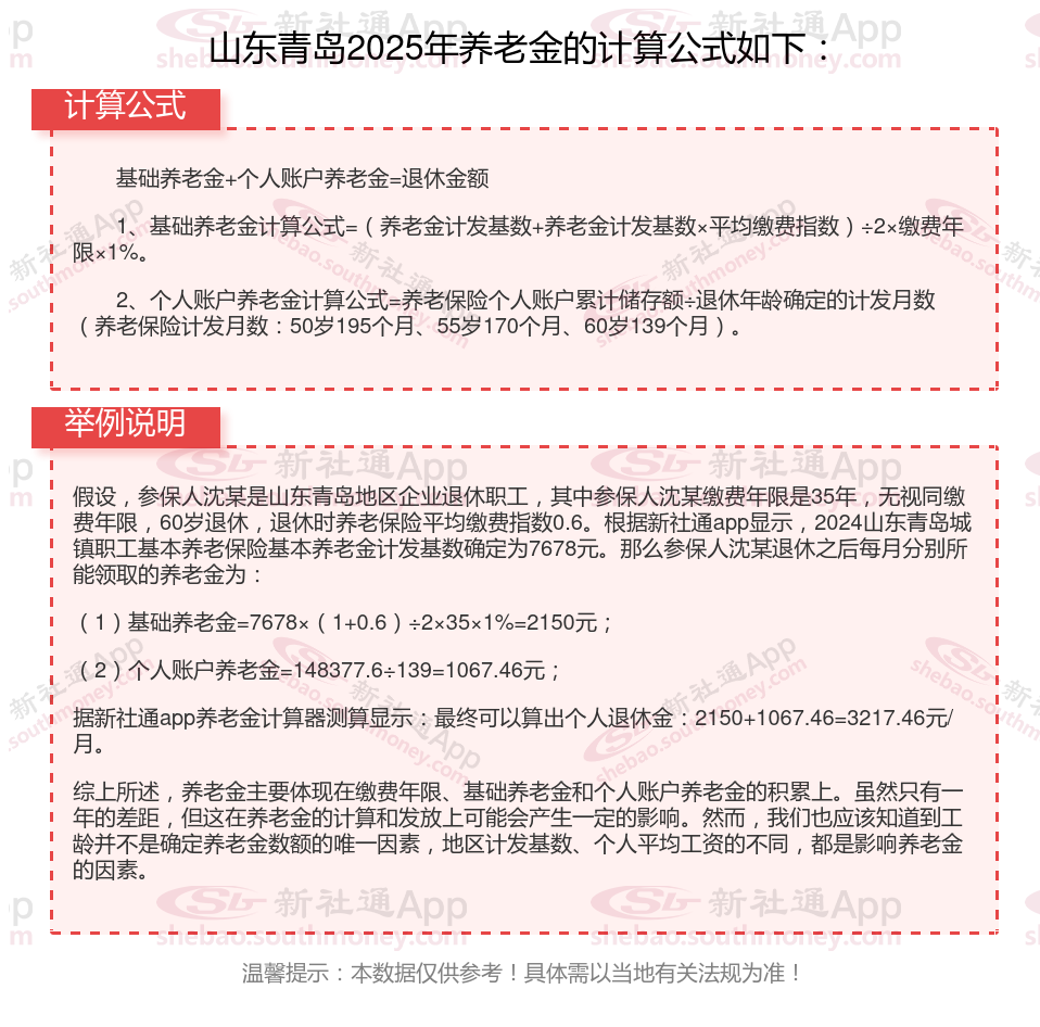
据新社通app显示,山东青岛职工养老缴费基数是多少,2024-2025年山东青岛养老保险基数明细如下:
养老缴费基数为:4416,个人缴费:353.28元,企业缴费:706.56元,合计缴费:1059.84元。
(注:本文数据仅供参考,具体以当地缴费标准为准)
山东青岛养老保险退休能领多少钱?(在线计算举例说明)

》点击新社通app养老金计算器,轻松测算你的养老金!
温馨提示:本数据仅供参考!具体需以当地有关法规为准!
养老保险和社保是一回事吗?
养老保险和社保不是一回事。养老保险是包含在社保里面的,养老保险属于社保体系中的一项内容。社保是社会保险的简称,社保的主要项目包括基本养老保险、基本医疗保险、工伤保险、失业保险、生育保险。建立社会保险制,保证公民在年老、疾病、工伤、失业、生育等情况下依法获得物质帮助的权利。
以上就是山东青岛养老保险缴费全部内容,希望对您有帮助,欢迎关注新社通app解锁更多社保专业资讯。