灵活就业社保成为很多自由职业者和打工人空窗期的最佳选择。那具体缴费是多少呢?
据新社通app数据显示,内蒙古呼和浩特灵活就业养老保险缴费基数2024-2025年最新标准如下:
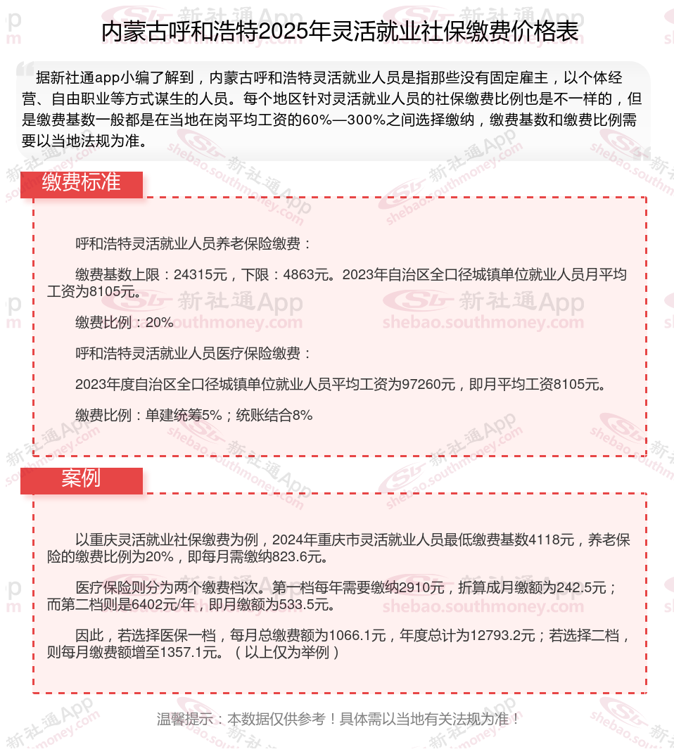
2025年度,全省职工基本养老保险缴费基数上限为全口径工资的300%,即24315元/月;下限为全口径工资的60%,即4863元/月。
个人缴费比例:20%;
(注:本文数据仅供参考,具体以当地缴费标准为准)
自由职业者交社保一个月多少钱?2025社保缴费标准,根据新社通app-社保缴费查询工具提供的2025社保缴费标准详情数据如下:

灵活就业社保:缴费基数为上年全省在岗职工月平均工资的60%-300%,养老保险缴费比例为20%,医疗保险缴费比例为当地上年度城镇在岗职工月平均工资的80%的4.2%或8%。
社保交够多少年就能够退休拿到退休金?
一般情况下,参加基本养老保险的个人,达到法定退休年龄时累计缴费满15年的,就可以按月领取基本养老金。例如,一位普通职工从25岁开始参保,一直正常缴费,到40岁时累计缴费满15年,在达到法定退休年龄(男性60岁、女性干部55岁、女性工人50岁)后就可以领取养老金。
温馨提示:本数据源于网络,仅供参考!具体需以当地具体法规为准!