据新社通小编了解,养老保险是一项基本社会保险,养老保险分为城乡居民养老保险和职工养老保险两种。城乡居民养老保险是按年缴费的,由用户自费;职工养老保险是按月缴费的,有单位和职工共同缴费。那么呼和浩特2024-2025年养老保险单位和个人缴费比例分别是多少?下面随新社通app小编一起来了解一下。
呼和浩特养老保险缴费基数2023-2024年最新标准(最低)
据新社通app显示,呼和浩特职工养老保险缴费基数2024-2025年最新标准如下:
呼和浩特养老保险最低缴费基数:4863元;
企业缴费比例:16%;
个人缴费比例:8%
合计缴费金额=企业缴费金额778.08元+个人缴费金额389.04元=1167.12元。
(注:本文数据仅供参考,具体以当地缴费标准为准)
呼和浩特养老保险每月缴费金额的计算方法
据新社通app获悉,呼和浩特养老保险缴费金额的计算通常基于养老保险缴费基数和缴费比例。以下是一个简单的计算举例:
假设呼和浩特某职工的养老保险缴费基数为4863元,企业缴费比例为16%,职工个人缴费比例为8%。
企业缴费额:核定的企业职工工资总额(即养老保险缴费基数) ×企业缴费比例。计算为:4863元 × 16% =778.08元。
职工个人缴费额:核定的缴费基数 ×个人缴费比例。计算为:4863元 × 8% = 389.04元。
据新社通app养老保险计算器显示,该职工每月的养老保险缴费总额为:企业缴费额778.08元 + 职工个人缴费额389.04元 = 1167.12元。
请注意,这只是一个简单的计算示例,实际的养老保险缴费金额计算可能会因地区、方案、工资水平等因素有所不同。具体的计算方法和比例可能会根据当地的法规和方案进行调整,因此在实际计算时,应参考当地社保局或相关部门的法规。
》点击新社通app养老保险计算器,轻松测算你的养老保险缴纳金额!
此外,养老保险缴费金额还可能涉及到补缴、调整等情况,具体情况需要根据个人实际情况和当地方案进行确定。如果您有具体的计算需求或疑问,建议咨询当地社保局或相关部门以获取准确的信息。
呼和浩特养老金如何查询个人账户余额?
养老保险是累计15年还是连续15年?
养老保险是累计缴满十五年即可,并不需要连续缴纳。如果参保人员达到退休年龄,以及养老保险累计缴费满十五年的,可以按月领取基本养老金。累计缴费不足十五年的,可以缴费至满十五年。
而退休人员基本养老金的多少取决于缴费年限长短与缴费基数高低。新的养老金发放法规,缴费工资越高,缴费时间越长,退休后的养老保险待遇也就越高,今后正常待遇调整也越高,并非“只缴15年就可以了”。所以如果养老保险累计缴满15年,并且还没达到法定退休年龄,建议延长缴费期限,这样领取的养老金也会越多。
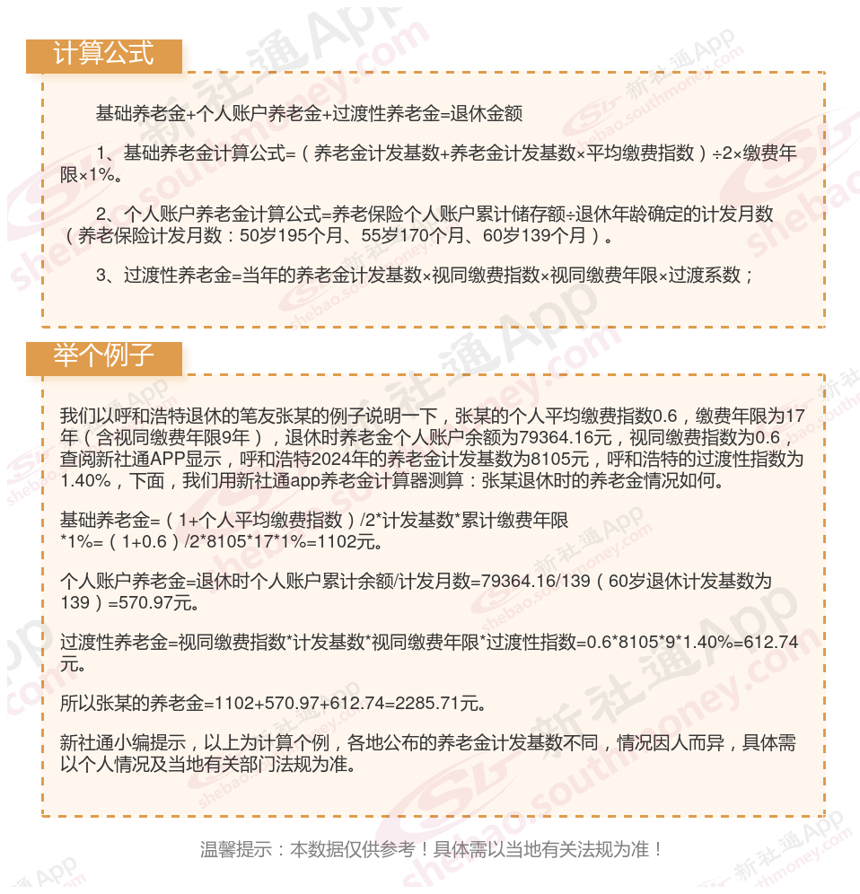
呼和浩特社保退休能领多少钱?(在线计算举例说明)

温馨提示:本数据源于网络,仅供参考!具体需以当地具体法规为准!
以上就是呼和浩特养老保险缴费全部内容,希望对您有帮助,欢迎关注新社通app解锁更多社保专业资讯。