灵活就业社保:主要涵盖养老保险和医疗保险,部分地区可能还包括失业保险,保险范围相对较窄。
据新社通app数据显示,普洱灵活就业养老缴费基数明细如下:
养老缴费缴费基数为:4306.2元;
个人缴费比例:20%;
(注:本文数据仅供参考,具体以当地缴费标准为准)
普洱社保缴费多少钱?下表是2024-2025年普洱社保费用明细参考,根据新社通app-社保缴费查询工具提供的最新数据如下:

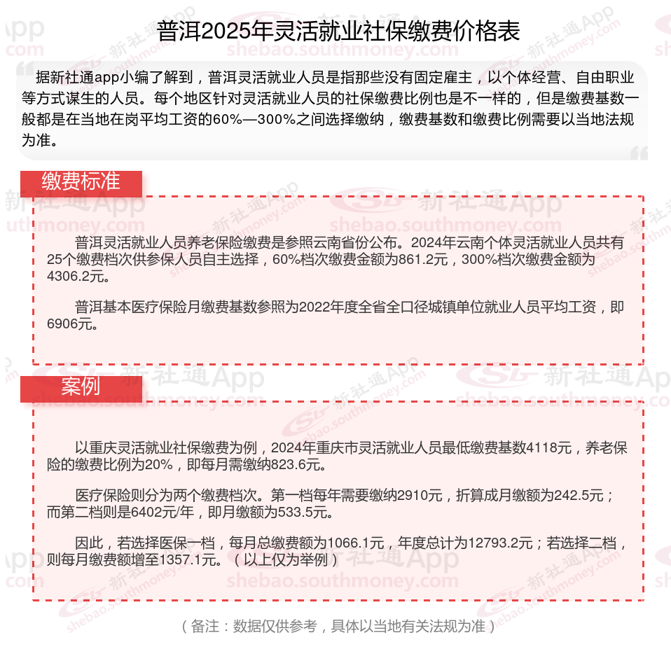
普洱灵活就业人员养老保险缴费是参照云南省份公布。2024年云南个体灵活就业人员共有25个缴费档次供参保人员自主选择,60%档次缴费金额为861.2元,300%档次缴费金额为4306.2元。
普洱基本医疗保险月缴费基数参照为2022年度全省全口径城镇单位就业人员平均工资,即6906元。
灵活就业者每个月需要缴纳的社保费用主要取决于当地的月平均工资以及所选择的社保项目。一般来说,灵活就业者可以选择参加养老保险和医疗保险。灵活就业者在参加养老保险时,需要按照在岗职工月平均工资的20%缴纳基本养老保险费。例如,如果当地的月平均工资为5000元,那么灵活就业者每个月需要缴纳1000元(5000元*20%)作为养老保险费用。医保一般是按当地上年度月平均工资的4.2%缴纳基本医疗保险费。以月平均工资5000元为例,灵活就业者每个月需要缴纳210元(5000元*4.2%)作为医疗保险费用。
温馨提示:本数据仅供参考!具体需以当地有关法规为准!