据新社通app数据显示,2024-2025年佳木斯灵活就业人员养老保险的缴费标准是根据缴费基数来确定的:
个人养老保险缴费比例为20%,缴费基数的下限为4206元。
(注:本文数据仅供参考,具体以当地缴费标准为准)
黑龙江灵活就业社保缴费标准一览?根据新社通app-社保缴费查询工具提供的最新数据如下:

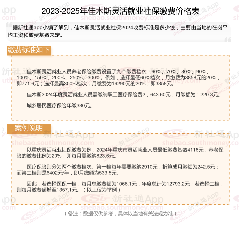
佳木斯灵活就业人员养老保险缴费设置了九个缴费档次:60%、70%、80%、90%、100%、150%、200%、250%、300%。例如,选择最低60%档次,月缴费为3858元的20%,即771.6元;选择最高300%档次,月缴费为19290元的20%,即3858元。
佳木斯2024年度灵活就业人员需缴纳职工医疗保险费2,643.60元,月缴额为:220.3元。
城乡居民医疗保险年缴380元。
(备注:数据仅供参考,具体以当地有关法规为准)