据新社通app获悉,养老保险是一种保护老人晚年生活的保险。在未达到退休年龄之前,定期进行缴纳养老保险,就可以在退休之后享受养老保险所发放的资金。那么,济南养老保险缴纳比例大家都清楚吗?下面带大家来看看2024-2025养老保险要交多少钱,退休能领多少钱。

据新社通app获悉,济南养老保险的缴费金额计算通常涉及缴费基数和缴费比例两个因素。以下是一个基于虚构数据的计算举例说明:
假设济南某职工的养老保险缴费基数为4416元,济南法规的养老保险缴费比例为:企业缴纳比例为16%,个人缴纳比例为8%。
首先,我们需要确定该职工的养老保险缴费基数。如果该职工的工资收入低于省社平工资的60%,则按60%的省社平工资作为缴费基数;如果高于省社平工资的60%,则按实际工资收入作为缴费基数,但最高不得超过省社平工资的300%。
接下来,我们根据缴费比例来计算企业和个人各自需要缴纳的养老保险费。
企业缴费额 = 缴费基数 × 企业缴费比例= 4416元 ×16%=706.56元
个人缴费额 = 缴费基数 × 个人缴费比例=4416元 ×8%= 353.28元
据新社通app养老保险计算器显示,该职工所在的企业每月需要为其缴纳706.56元的养老保险费,而该职工个人则需要缴纳353.28元。
请注意,这只是一个基于虚构数据的计算示例,实际的缴费金额会根据具体的缴费基数、缴费比例以及当地社保方案的法规而有所不同。此外,社保方案也会随时间变化,因此在实际计算时,建议参考最新的方案法规。
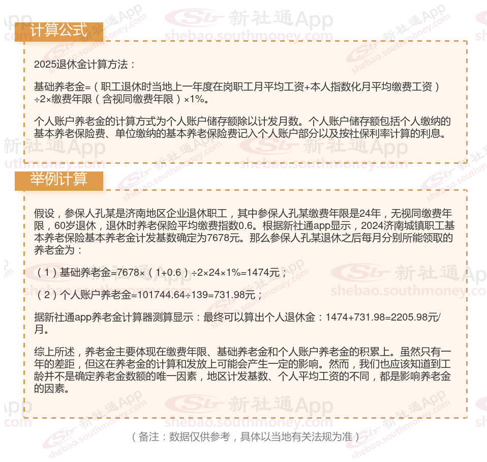
济南养老金计算公式2024年计算方法(在线计算器)

养老金计发月数是什么意思?
养老金计发月数指的是养老金待遇计划发放的月数。这一数值的设定与多个因素相关,包括退休年龄、城镇人口平均估计寿命、基金投资收益率等。
目前,对于不同退休年龄的职工设定了不同的计发月数。具体来说,60岁退休的职工,其个人账户养老金的计发月数为139个月;55岁退休的职工,计发月数为170个月;而50岁退休的职工,计发月数则为195个月。这些计发月数自2005年以来一直沿用至今,期间并未发生变化。
需要注意的是,计发月数的设定是为了确保在退休人员去世时,其个人账户的余额能够正好发放完毕,实现账户基金的精算自平衡。因此,这一数值并非随意设定,而是经过精心计算和调整的。
然而,随着时间的推移和社会经济的发展,一些影响养老金计发月数的因素可能发生了变化。例如,人均预期寿命的延长、记账利率的变动以及退休金增长率的调整等都可能对养老金的计发月数产生影响。因此,未来养老金计发月数是否会有所调整,还需要根据具体情况和方案变化来判断。
总的来说,养老金计发月数是养老保险制中的重要一环,其设定旨在保证退休人员的基本生活需求,并确保养老保险制的长期稳定运行。

温馨提示:本数据仅供参考!具体需以当地有关法规为准!
以上就是济南养老保险缴费全部内容,希望对您有帮助,欢迎关注新社通app解锁更多社保专业资讯。