据新社通app获悉,养老保险通常指的就是基本养老保险,它是养老保险体系中的第一支柱,旨在为劳动者在退休后提供基本生活保险。根据有关法规,养老保险制要求参保人员累计缴费满15年,就可以在达到法定退休年龄之后正常领取相应的养老保险金。这个“15年”的累计缴费年限是领取养老保险金的一个基本条件,确保参保人员在退休时能够享有一定的养老保险。
需要注意的是,具体的法定退休年龄和养老保险金领取标准可能会因地区和方案的不同而有所差异。此外,随着养老保险制的不断完善和调整,相关方案也可能会有所调整。因此,在实际操作中,参考当地的具体法规。那么,自己交养老保险每月需要多少钱 太原养老保险退休后每月可以领多少?下面随新社通app小编一起来看看详情吧。
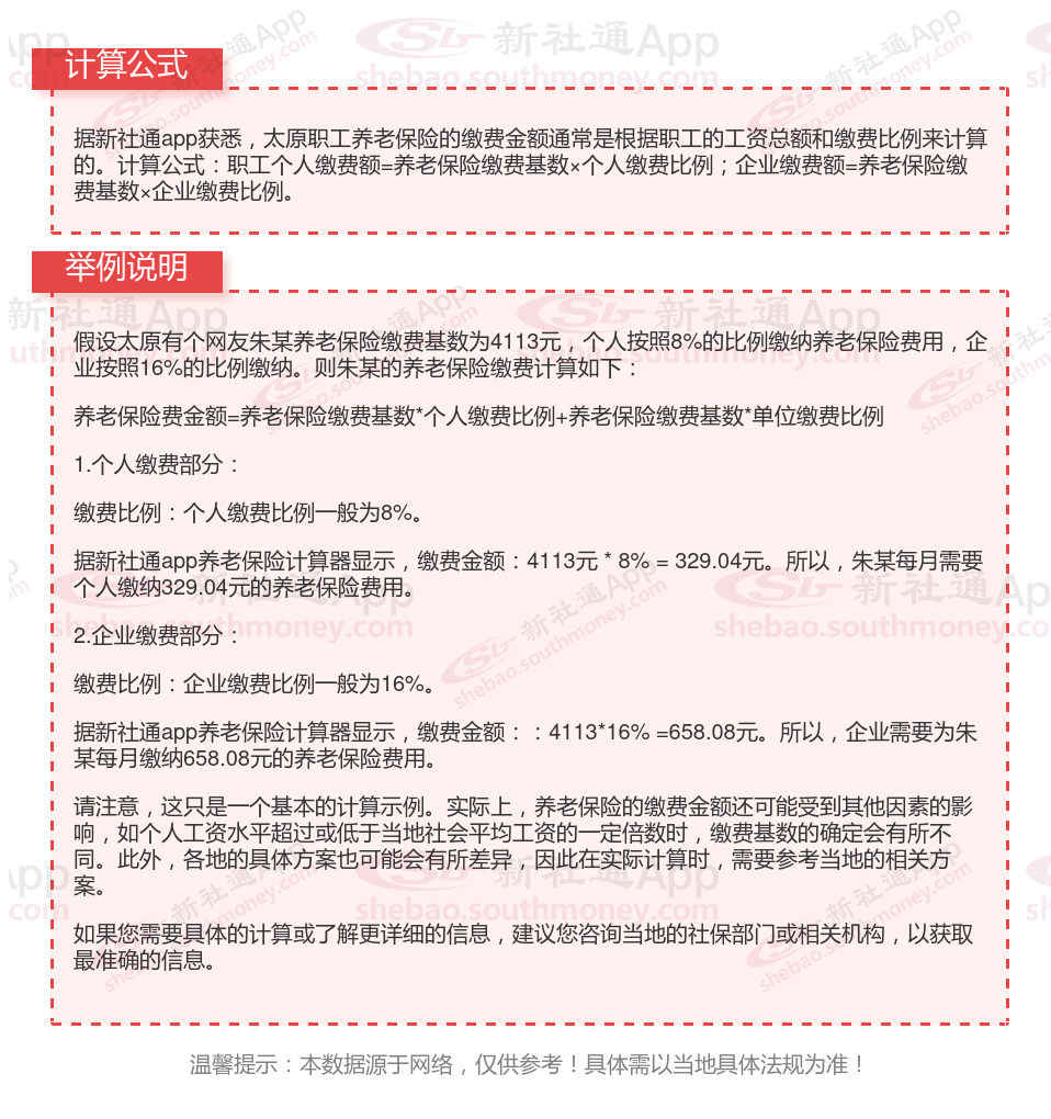
据新社通app显示,太原职工养老缴费基数是多少,2024-2025年太原养老保险基数明细如下:
养老缴费基数为:4113,个人缴费:329.04元,企业缴费:658.08元,合计缴费:987.12元。
(注:本文数据仅供参考,具体以当地缴费标准为准)

太原养老金计算公式2024年计算方法(在线计算器)

养老金计发月数是什么意思?
养老金计发月数指的是养老金待遇计划发放的月数。这一数值的设定与多个因素相关,包括退休年龄、城镇人口平均估计寿命、基金投资收益率等。
目前,对于不同退休年龄的职工设定了不同的计发月数。具体来说,60岁退休的职工,其个人账户养老金的计发月数为139个月;55岁退休的职工,计发月数为170个月;而50岁退休的职工,计发月数则为195个月。这些计发月数自2005年以来一直沿用至今,期间并未发生变化。
需要注意的是,计发月数的设定是为了确保在退休人员去世时,其个人账户的余额能够正好发放完毕,实现账户基金的精算自平衡。因此,这一数值并非随意设定,而是经过精心计算和调整的。
然而,随着时间的推移和社会经济的发展,一些影响养老金计发月数的因素可能发生了变化。例如,人均预期寿命的延长、记账利率的变动以及退休金增长率的调整等都可能对养老金的计发月数产生影响。因此,未来养老金计发月数是否会有所调整,还需要根据具体情况和方案变化来判断。
总的来说,养老金计发月数是养老保险制中的重要一环,其设定旨在保证退休人员的基本生活需求,并确保养老保险制的长期稳定运行。

温馨提示:本数据仅供参考!具体需以当地有关法规为准!
以上就是太原养老保险缴费全部内容,希望对您有帮助,欢迎关注新社通app解锁更多社保专业资讯。