南宁养老保险缴费基数2024-2025是多少?据新社通app获悉,城镇职工养老保险退休待遇优于城乡居民养老保险,缴费年限是关键。最低缴费年限为15年,满60周岁可享受待遇。养老保险缴费原则“多缴多得,长缴多得”。电子化缴费渠道方便快捷。那么,南宁养老保险要交多少钱?社保退休能领多少钱?下面就随新社通app小编一起来看看详情吧。
南宁养老保险缴费基数2023-2024年最新标准(最低)
据新社通app显示,南宁养老保险缴费基数2024-2025年最新标准如下:
根据有关法规,南宁企业职工基本养老保险缴费基数暂按不低于4053.6元;
缴费比例:其中单位承担16%,个人承担8%。
按照单位16%+个人8%的缴费费率,养老保险缴费合计不低于972.87元/月(单位648.58元+个人324.29元)。
(注:本文数据仅供参考,具体以当地缴费标准为准)
南宁养老保险每月缴费金额的计算方法
据新社通app获悉,南宁职工养老保险的缴费金额计算涉及到企业和职工个人的缴费比例,以及核定的企业职工工资总额或职工个人的缴费基数。以下是一个具体的计算示例:
假设南宁某企业职工小明的月工资为4053.6元,当地的养老保险缴费基数为4053.6元。据新社通app养老保险计算器显示:
企业缴费额:根据法规,企业每月按照其缴费总基数的16%缴纳养老保险费。因此,企业需要为小明缴纳的养老保险费为4053.6元 * 16% =648.58元。
职工个人缴费额:职工个人按照其缴费基数的8%缴纳养老保险费。因此,小明每月需要缴纳的养老保险费为4053.6元 *8% = 324.29元。
据新社通app养老保险计算器显示,小明每月需要缴纳的养老保险费总额为648.58元(企业缴纳)+ 324.29元(个人缴纳)= 972.87元。这只是一个示例,实际的缴费金额可能会因地区、方案、工资水平等因素而有所不同。
另外,需要注意的是,养老保险的缴费比例和基数可能会随着方案的调整而发生变化。因此,在计算养老保险缴费金额时,需要参考当地的最新方案和法规。
南宁养老金如何查询个人账户余额?
养老保险最多可以交多少年
养老保险是没有缴纳限制的,只不过用户需要缴纳15年以上才能享受到基础保险。也就是说,养老保险要累计缴满15年,达到法定退休的年龄,才可以每月领取基本养老金。在满足法定的缴纳年限之后,用户可以选择继续缴满20年或停交,缴费时间越长,退休后领取的退休金就越多。
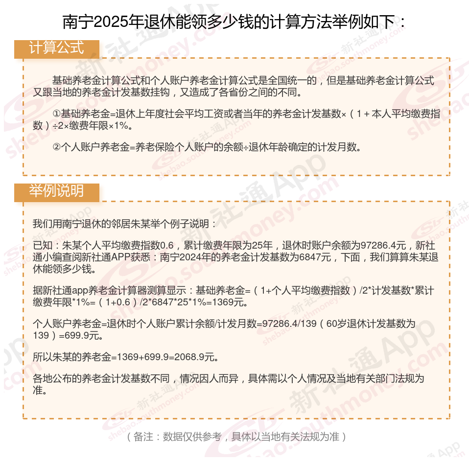
南宁社保退休能领多少钱?(在线计算举例说明)

(备注:数据仅供参考,具体以当地有关法规为准)
以上就是南宁养老保险缴费全部内容,希望对您有帮助,欢迎关注新社通app解锁更多社保专业资讯。