
据新社通app获悉,三明的养老保险缴费金额因个人情况而异,包括个人缴费基数、缴费比例等因素。以下是一些参考信息:
2024年三明城镇职工基本养老保险缴费基数的下限为4043元。三明职工基本养老保险由用人单位和职工分别按其缴费基数的16%和8%按月共同缴纳。三明养老金一个月缴费金额如下:
个人养老保险缴费金额=个人的缴费基数*缴费比例=4043*8%=323.44元
单位养老保险缴费金额=单位的缴费基数*缴费比例=4043*16%=646.88元
据新社通app养老保险计算器显示,三明职工基本养老保险缴费金额=个人养老保险缴费金额+单位养老保险缴费金额=323.44元+646.88元=970.32元
另外,请注意,这些标准和方案可能会根据时间、方案调整等因素有所变化,因此建议您咨询三明社保局或相关部门以获取最新、最准确的信息。总的来说,为了准确了解三明养老保险的缴费金额,您需要根据自己的具体情况,结合最新的方案法规进行计算。同时,定期关注相关方案调整,以便及时了解并适应新的缴费要求。
》点击新社通app养老保险计算器,轻松测算你的养老保险缴纳金额!
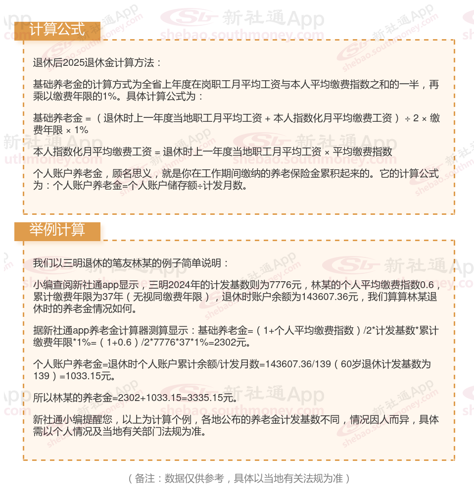
三明养老金计算公式2025年计算方法(在线计算器)

》新社通app养老金计算器,快算算你的养老金有多少!
退休养老金能退吗?
养老金在一定条件下是可以退还的,具体退还情况需根据不同的情形来介绍。以下是可以申请退还养老金的几种特殊情况:
提前退休:根据法律法规,女性60岁、男性65岁及以上的退休人员,若面临个人经济困难,可以提前领取养老金。不过,这一法规可能因地区和方案的不同而有所差异,咨询当地社保局以获取准确信息。
正常退休:参加基本养老保险的个人,达到法定退休年龄时累计缴费满十五年的,可以按月领取基本养老金。此时并非“退还”养老金,而是按照相关法规领取。
累计缴费不足十五年:同样依据《中华人民共和国社会保险法》第十六条,若达到法定退休年龄时累计缴费不足十五年,个人可以选择继续缴费至满十五年,然后按月领取基本养老金;或者选择转入新型农村社会养老保险、城镇居民社会养老保险,按照法规享受相应的养老保险待遇,此时也可视为个人养老金账户的退出,而非直接退还。
重复缴纳养老保险
如果是灵活就业缴费和用人单位缴费重复,灵活就业人员缴费的部分可以退;如果是银行代扣缴费和企业缴费重复,退的是企业缴费部分。
参保人员死亡:
参加基本养老保险的个人,因病或者非因工死亡的,其遗属可以按法规领取丧葬补助金和抚恤金,同时其养老金账户的个人储存额(余额)可以依法继承。
出国定居并丧失国籍:
参保者若在未达到领取养老保险条件前出国定居,并且丧失中华人民共和国国籍的,可以申请一次性退还基本养老保险个人账户储存额,终止基本养老保险关系。需要向居住地有关部门部门出具移民手续、户口簿注销页等相关证明。这一法规同样适用于在国内工作的外国人、港澳台居民,在与用人单位解除劳动关系并离开中国/内地(大陆)时,可以申请退还。
其他特殊情况:
职工达到法定退休年龄,但不符合按月领取基本养老金条件的(如缴费年限不足等),可以申请一次性退还基本养老保险个人账户储存额,终止基本养老保险关系。
在国内工作的外国人、港澳台居民,在与用人单位解除劳动关系并离开中国/内地(大陆)时,如果未达到法规的领取养老金条件,经本人书面申请终止社会保险关系的,可以将其社会保险个人账户储存额一次性支付给本人,终止基本养老保险关系。
综上所述,养老金在特定条件下是可以退还的,但具体的退还法规和流程可能因地区而异。因此,在申请退还前,提议详细了解当地的法规,并咨询相关部门以获取准确信息。
(备注:数据仅供参考,具体以当地有关法规为准)
以上就是三明养老保险缴费全部内容,希望对您有帮助,欢迎关注新社通app解锁更多社保专业资讯。