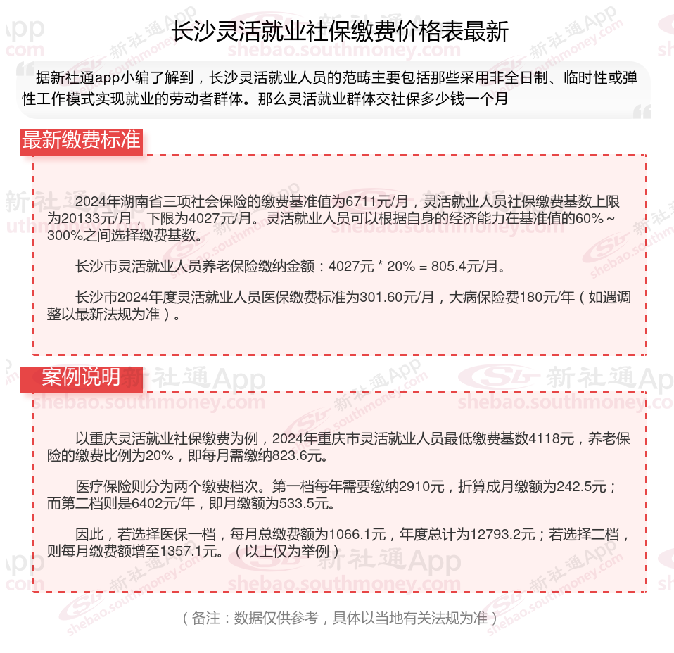
据新社通app数据显示,长沙灵活就业人员养老保险缴费基数2024-2025年最新标准如下:
缴费基数下限暂按不低于4027元/月执行。按照个人20%的缴费费率,个人养老保险缴费金额低于805.4元/月。
(注:本文数据仅供参考,具体以当地缴费标准为准)
那么,长沙自由职业者社保一个月多少钱?根据新社通app-社保缴费查询工具提供的2025社保缴费标准详情数据:

社会保险交多少年才可以领钱?
社保需要累计缴纳满15年才可以在你法定退休年龄之后享受社保待遇。社保交满15年后可以不再交费。如果有单位,即使缴满15年,但职工还未退休的,企业还得继续缴费,直至退休;个人缴纳社保的话,可停缴,也可继续缴纳,根据当地法规,肯定也是继续缴纳好,养老保险是遵循“多缴多得”的原则,缴费基数越高、年限越长,退休时领取养老金也越多。