据新社通app获悉,惠州的养老保险缴费金额因个人情况而异,包括个人缴费基数、缴费比例等因素。以下是一些参考信息:
2024年惠州城镇职工基本养老保险缴费基数的下限为4246元。惠州职工基本养老保险由用人单位和职工分别按其缴费基数的16%和8%按月共同缴纳。惠州养老金一个月缴费金额如下:
个人养老保险缴费金额=个人的缴费基数*缴费比例=4246*8%=339.68元
单位养老保险缴费金额=单位的缴费基数*缴费比例=4246*14%=594.44元
据新社通app养老保险计算器显示,惠州职工基本养老保险缴费金额=个人养老保险缴费金额+单位养老保险缴费金额=339.68元+594.44元=934.12元
另外,请注意,这些标准和方案可能会根据时间、方案调整等因素有所变化,因此建议您咨询惠州社保局或相关部门以获取最新、最准确的信息。总的来说,为了准确了解惠州养老保险的缴费金额,您需要根据自己的具体情况,结合最新的方案法规进行计算。同时,定期关注相关方案调整,以便及时了解并适应新的缴费要求。

》点击新社通app养老保险计算器,轻松测算你的养老保险缴纳金额!
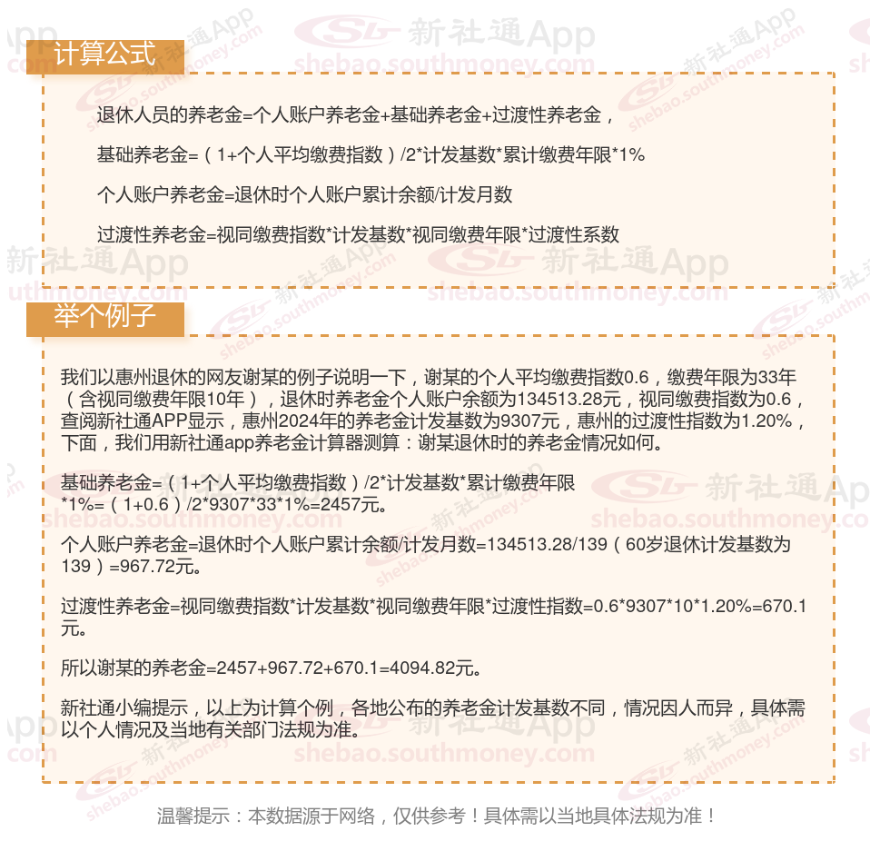
惠州养老金计算公式2025年计算方法(在线计算器)

》新社通app养老金计算器,快算算你的养老金有多少!
养老金不想交了能退吗?
养老金在一定条件下是可以退还的,具体退还情况需根据不同的情形来介绍。以下是可以退还养老金的几种情况:
重复缴纳养老保险:
如果存在重复缴费的情况,例如灵活就业缴费和用人单位缴费重复,或者银行代扣缴费和企业缴费重复,可以申请退还重复缴纳的部分。具体退还的是灵活就业人员缴费部分还是企业缴费部分,需要根据实际情况确定。
参保人员死亡:
参加基本养老保险的个人,因病或者非因工死亡的,其遗属可以按法规领取丧葬补助金和抚恤金,同时其养老金账户的个人储存额(余额)可以依法继承。
出国定居并改变国籍:
参保者若在未达到领取养老保险条件前出国定居,并且改变国籍,可以书面申请终止职工养老保险关系,并返还企业缴费期间的个人缴费本息。此时需要提供居住地有关部门部门出具的移民手续和户口簿注销页等材料。
提前享受养老金:根据法律法规,女性60岁、男性65岁及以上的退休人员可以提前领取养老金,以弥补个人经济困难。但这一法规可能因地区和方案不同而有所差异。
正常退休:参加基本养老保险的个人,达到法定退休年龄时累计缴费满十五年的,可以按月领取基本养老金。此时并非“退还”养老金,而是按照相关法规领取。
累计缴费不足十五年:同样依据《中华人民共和国社会保险法》第十六条,若达到法定退休年龄时累计缴费不足十五年,个人可以选择继续缴费至满十五年,然后按月领取基本养老金;或者选择转入新型农村社会养老保险、城镇居民社会养老保险,按照法规享受相应的养老保险待遇,此时也可视为个人养老金账户的退出,而非直接退还。
其他特殊情况:
在国内工作的外国人,与用人单位解除劳动关系回国的,可以申请一次性退还基本养老保险个人账户储存额,终止基本养老保险关系。
港澳台居民在达到法规的领取养老金条件前离开内地(大陆),经本人书面申请终止社会保险关系的,可以将其社会保险个人账户储存额一次性支付给本人,终止基本养老保险关系。
需要注意的是,社保一般情况下不提议退保,因为退保会影响个人的社保待遇和未来的养老保险。在做出退保确定前,提议参保人充分了解相关法规,并谨慎考虑。
温馨提示:本数据仅供参考!具体需以当地有关法规为准!
以上就是惠州养老保险缴费全部内容,希望对您有帮助,欢迎关注新社通app解锁更多社保专业资讯。