社保缴费是指参加各类社保保险并缴纳保费的行为,一般情况下指的是养老保险、医疗保险、失业保险、工伤保险、生育保险的缴费。社保缴费主要分为两个部分,即单位缴纳部分和个人缴纳部分。
那么,2025年自己怎么交社保?根据新社通app-社保缴费查询工具提供的2025社保缴费标准详情数据:

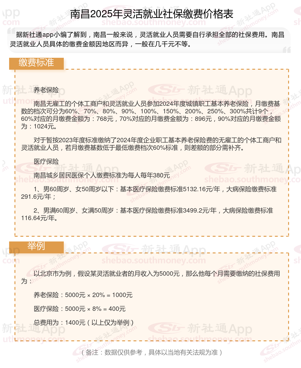
据新社通app数据显示,南昌企业灵活就业养老保险的缴费基数为:3839元。
缴费比例:在企业参保缴费的情况下,单位缴纳比例为16%,个人缴纳比例为8%。而灵活就业人员参保缴费的比例为个人20%。
另外,需要注意的是,这些缴费标准可能会随着时间和方案的变化而调整。为了获取最新的南昌灵活就业养老保险缴费标准信息,建议查阅相关消息或咨询当地社保部门。总的来说,了解并遵守当地的养老保险缴费标准是每个人的责任,也是保证个人权益的重要方案。
(注:本文数据仅供参考,具体以当地缴费标准为准)
什么是社保缴纳基数?
社保缴纳基数是社会保险缴纳的缴费标准,根据基数与系数核定缴纳金额。社保缴费基数是社会平均工资的60%—300%为缴纳基数,比如社会平均工资是1000元,缴纳的基数可以是600元—3000元。
温馨提示:本数据仅供参考!具体需以当地有关法规为准!