查阅新社通app显示,现在不管是居民还是单位职工都会购买基本养老保险,确保退休后能够享受到基本养老金待遇。养老保险的保费以及未来可以享受的养老金待遇与养老保险的缴费基数息息相关,下面就随新社通app小编一起来看看西宁2024-2025养老保险缴费基数是多少?一个月要交多少钱?退休后又能领多少钱?

据新社通app获悉,2025年西宁养老保险缴费金额的计算公式如下:
养老保险费金额=养老保险缴费基数*单位缴费比例+养老保险缴费基数*个人缴费比例
养老保险缴费基数一般是根据职工上年度平均工资水平确定的。例如,假设小五的养老保险缴费基数为5186元,单位缴费比例为16%,个人缴费比例为8%,那么小五的养老保险缴费金额计算如下:
单位缴费金额=5186元×16%=829.76元/月。
个人缴费金额=5186元×8%=414.88元/月。
据新社通app养老保险计算器显示,小五每月的养老保险总缴费金额为:829.76元+414.88元=1244.64元
请注意,上述例子中的缴费比例仅用于演示目的,实际的缴费比例可能因地区和方案的不同而有所差异。在实际计算时,应参考当地社保部门公布的具体法规。
此外,社保养老金的计算还涉及到个人账户养老金和基础养老金等多个因素,具体计算方式也可能因地区和方案的不同而有所差异。因此,在规划个人养老保险时,建议咨询当地社保部门或专业机构,以获取更准确的信息和建议。
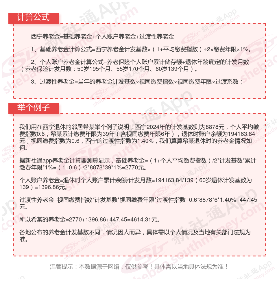
西宁养老金计算公式2024年计算方法(在线计算器)

》新社通小编提示,“新社通app养老金计算器”可以计算养老金哦!以下是操作链接,点击即可轻松测算你的养老金!
怎么样提高养老待遇?提高养老金以下几种方式了解一下:选择经济发达城市参保
城市选择:在经济发达的城市缴纳社保,会获得更好的养老金待遇。这是因为社会平均工资水平对养老金待遇有很大影响。选择较高的缴费基数:
在有负担能力的情况下,选择较高的缴费基数。相同缴费年限下,缴费基数高有利于个人账户的积累,也能够提高平均缴费指数,进而影响养老金的高低。
例如,选择不同的缴费基数,会导致个人账户养老金的显著差异。努力提升个人职称:
职称的提升往往伴随着个人工资的增加,从而增加养老保险的缴费基数,进而增加养老金的数额。延长缴费年限:
坚持缴费不间断,尽可能取得较长的缴费时间。养老金计算公式中,缴费年限是计算基础养老金的重要因素,时间越长,养老金越高。
温馨提示:本数据仅供参考!具体需以当地有关法规为准!
以上就是西宁养老保险缴费全部内容,希望对您有帮助,欢迎关注新社通app解锁更多社保专业资讯。