养老保险:单位交20%,个人交8%,累计缴满15年,达到法定退休年龄就可以开始领取。个人缴纳的部分进入个人账户,如果离世时还有余额,可以作为遗产由家属继承。
据新社通app显示,茂名职工养老保险缴费基数2024-2025年最新标准如下:
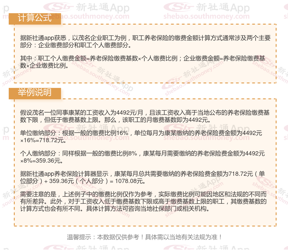
茂名养老保险最低缴费基数:4492元;
企业缴费比例:16%;
个人缴费比例:8%
合计缴费金额=企业缴费金额718.72元+个人缴费金额359.36元=1078.08元。
(注:本文数据仅供参考,具体以当地缴费标准为准)

》点击新社通app养老保险计算器,快算算你的养老保险一个月要交多少钱吧!
养老保险账户查询的方法有哪些?
线下查询方法如下:
银行终端查询
前往社保卡所属银行的自助服务点。
在银行的自助服务终端上,选择“社保查询”或“个人账户查询”功能。
刷身份证或社保卡进行身份验证后,即可查询到养老金账户余额。
社保窗口查询
携带本人身份证和社保卡,前往当地社保局的业务办理大厅。
在窗口向工作人员提出查询养老金账户余额的申请。
工作人员会核实身份后,提供账户余额信息。
线上查询步骤:
12333社保电话查询
拨打12333社保电话,这是全国人社服务热线。
在语音提示下根据指引操作,选择养老金查询服务。
按照系统要求提供个人信息,您就能得到养老金账户余额的查询结果。
支付宝查询
打开支付宝应用,依次点击“市民中心”→“社保”→“个人权益单查询”。
根据系统提示进行实名认证操作,然后进入“社会保险个人权益”页面。
在该页面中可以清楚地看到自己的养老金账户余额。
微信查询
在微信中搜索“电子社保卡”,找到人社部的相关页面,并完成注册和登录。
进入后,点击“个人社保权益单查询”,即可查看到养老金账户余额。
另外,也可以在微信的城市服务页面中找到社保选项,登录个人账户后进行查询。
网站查询
登录所在省份或城市的人社厅网站。
在页面上找到与社保相关的信息,通常会有养老金查询的入口。
点击进入查询页面,输入个人信息进行查询。
电子社保卡APP查询
下载并安装电子社保卡APP,完成注册和登录。
在APP中选择“企业职工基本养老保险待遇信息查询”或类似选项。
输入相关信息进行查询。
第三方社保APP查询
下载并安装如“智慧人社”等第三方社保APP。
注册并登录APP,在个人账户页面中查看养老金账户余额。
按照现行要求,参保人员缴费年限累计满15年,达到退休年龄时可以按月领取养老金。根据你们的情况:你们是1989年参加工作,2000年下岗,然后自己缴费到2011年6月。你们的缴费年限应该从1989年算到现在,已经超过了15年。当你们达到退休年龄之后是可以办理退休手续,享受按月领取养老金。
养老金的多少与缴费基数的高低、缴费年限的长短有关。缴费时间越长,缴费基数越高,养老金也就相应增高,反之就低。所以我们建议您在缴满15年之后,继续按缴纳养老保险到退休年龄为止。如果您确实有困难无力缴费,等您达到退休年龄时,我们将按您实际的缴费年限计算养老金。
社保一分钱不交,60岁能领养老金吗?
一分钱不交,60岁是不能领养老金的。为什么呢?因为按照法规,参加基本养老保险的个人,得达到法定退休年龄时累计缴费满十五年,才能按月领取基本养老金。这可是硬杠杠,谁也不能例外!
当然啦,有些人可能会说:“我之前没交过养老保险,但我现在想交了,来得及吗?” 这个问题嘛,得看你的具体情况。如果你现在离60岁还有好几年,那赶紧交起来,说不定还能赶在退休前交满十五年。但如果你已经快到60岁了,还没交过几年养老保险,那可能就得考虑其他方式了,比如一次性补缴或者转入新型农村社会养老保险、城镇居民社会养老保险等。
温馨提示:本数据源于网络,仅供参考!具体需以当地具体法规为准!