自由职业社保的缴费要求则相对灵活,可以根据自身情况选择缴费基数和缴费比例,但同样需要达到一定的缴费年限才能享受相应的待遇。
那么,灵活就业人员社保,要交多少钱?根据新社通app-社保缴费查询工具提供的2025社保缴费标准详情数据:

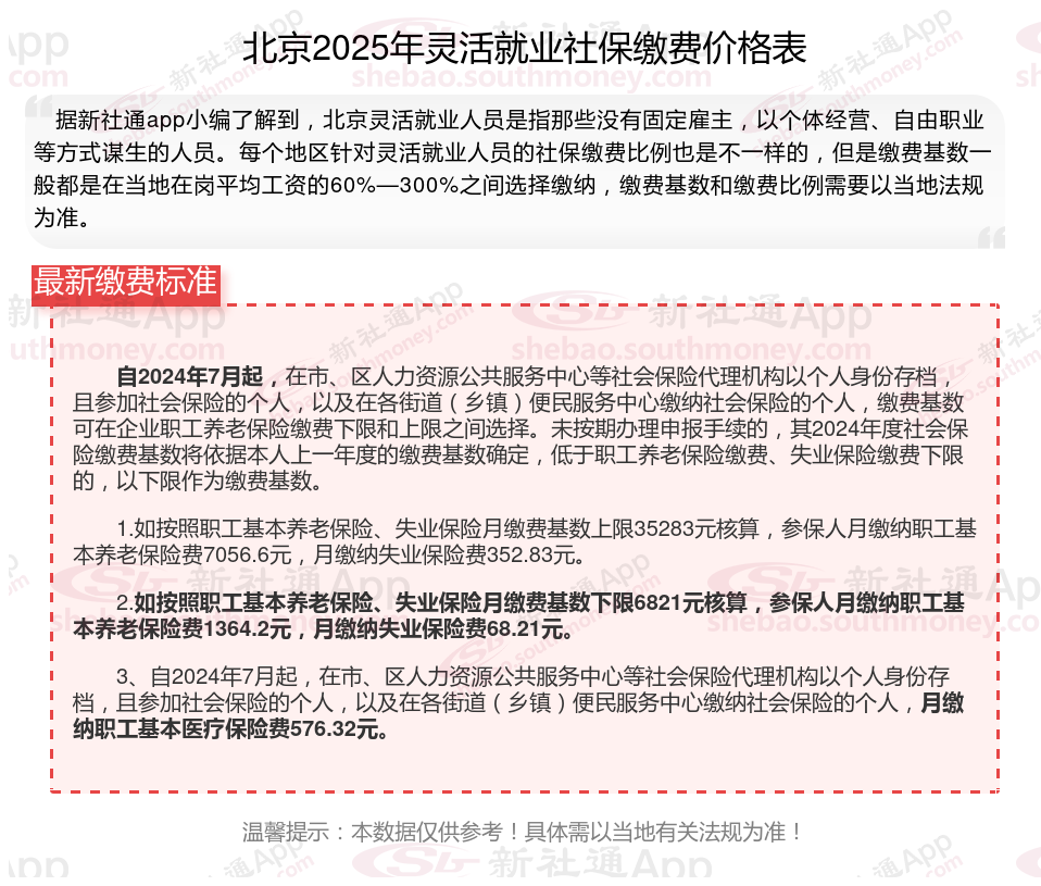
据新社通app数据显示,北京灵活就业人员养老缴费基数2024-2025年最新标准如下:
养老保险最低缴费基数为:6821元;
个人缴费比例:20%,个人缴费金额:1364.2元;
(注:本文数据仅供参考,具体以当地缴费标准为准)
交社保的目的主要是为了保护公民在面临年老、疾病、工伤、失业、生育等风险时,能够依法从社会获得必要的物质帮助。社保的作用可以为以下几点:
养老保险:是指退休后可以拿养老金。由单位和职工共同缴费。养老保险交得多以后领的多,交得久以后领的多。累积缴纳满15年(中断过也没关系),到达退休年龄可办理退休,领取养老金。
医疗保险:减轻医疗费用负担,在生病或受伤时,可以报销部分医疗费用,降低个人的经济压力。
工伤保险:就是发生工伤后可以获得赔偿。由单位缴费,职工个人不缴纳。
失业保险:失业保险旨在为失业的参保人员提供一定期限的经济援助,帮助其度过失业期并寻找新的就业机会。在失业期间,参保人员可以领取失业保险金,以维持基本的生活需要。
生育保险:如果有生育计划,缴纳社保后,在生育时间可以享受生育医疗费用报销,并且还可以领取生育津贴。