
据新社通app获悉,长沙职工养老保险的缴费金额计算涉及到企业和职工个人的缴费比例,以及核定的企业职工工资总额或职工个人的缴费基数。以下是一个具体的计算示例:
假设长沙某企业职工小明的月工资为4027元,当地的养老保险缴费基数为4027元。据新社通app养老保险计算器显示:
企业缴费额:根据法规,企业每月按照其缴费总基数的16%缴纳养老保险费。因此,企业需要为小明缴纳的养老保险费为4027元 * 16% =644.32元。
职工个人缴费额:职工个人按照其缴费基数的8%缴纳养老保险费。因此,小明每月需要缴纳的养老保险费为4027元 *8% = 322.16元。
据新社通app养老保险计算器显示,小明每月需要缴纳的养老保险费总额为644.32元(企业缴纳)+ 322.16元(个人缴纳)= 966.48元。这只是一个示例,实际的缴费金额可能会因地区、方案、工资水平等因素而有所不同。
另外,需要注意的是,养老保险的缴费比例和基数可能会随着方案的调整而发生变化。因此,在计算养老保险缴费金额时,需要参考当地的最新方案和法规。
》点击新社通app养老保险计算器,轻松测算你的养老保险缴纳金额!
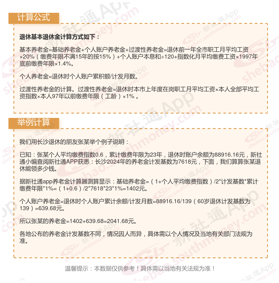
长沙养老金计算公式2025年计算方法(在线计算器)

》新社通app养老金计算器,快算算你的养老金有多少!
养老金不想交了能退吗?
养老金在一定条件下是可以退还的,具体退还情况需根据不同的情形来介绍,以下是一些可以退还养老金的情形:
出国定居并丧失国籍:
参保者若在未达到领取养老保险条件前出国定居,并且丧失中华人民共和国国籍的,可以申请一次性退还基本养老保险个人账户储存额,终止基本养老保险关系。需要向居住地有关部门部门出具移民手续、户口簿注销页等相关证明。这一法规同样适用于在国内工作的外国人、港澳台居民,在与用人单位解除劳动关系并离开中国/内地(大陆)时,可以申请退还。
提前退休:根据法律法规,女性60岁、男性65岁及以上的退休人员,若面临个人经济困难,可以提前领取养老金。不过,这一法规可能因地区和方案的不同而有所差异,咨询当地社保局以获取准确信息。
正常退休:参加基本养老保险的个人,达到法定退休年龄时累计缴费满十五年的,可以按月领取基本养老金。此时并非“退还”养老金,而是按照相关法规领取。
累计缴费不足十五年:同样依据《中华人民共和国社会保险法》第十六条,若达到法定退休年龄时累计缴费不足十五年,个人可以选择继续缴费至满十五年,然后按月领取基本养老金;或者选择转入新型农村社会养老保险、城镇居民社会养老保险,按照法规享受相应的养老保险待遇,此时也可视为个人养老金账户的退出,而非直接退还。
重复缴纳养老保险:
灵活就业缴费和用人单位缴费重复:灵活就业人员缴费的部分可以退还。
银行代扣缴费和企业缴费重复:企业缴费部分可以退还。
参保人员死亡:
参加基本养老保险的个人,因病或者非因工死亡的,其遗属可以按法规领取丧葬补助金和抚恤金,同时其养老金账户的个人储存额(余额)可以依法继承。
其他特殊情况:
职工达到法定退休年龄,但不符合按月领取基本养老金条件的(如缴费年限不足等),可以申请一次性退还基本养老保险个人账户储存额,终止基本养老保险关系。
在国内工作的外国人、港澳台居民,在与用人单位解除劳动关系并离开中国/内地(大陆)时,如果未达到法规的领取养老金条件,经本人书面申请终止社会保险关系的,可以将其社会保险个人账户储存额一次性支付给本人,终止基本养老保险关系。
综上所述,养老金在特定条件下是可以退还的,但具体的退还法规和流程可能因地区而异。在申请退还前,提议详细了解当地的法规。
温馨提示:本数据源于网络,仅供参考!具体需以当地具体法规为准!
以上就是长沙养老保险缴费全部内容,希望对您有帮助,欢迎关注新社通app解锁更多社保专业资讯。