社会保险是一种为丧失劳动能力、暂时失去劳动岗位或因健康原因造成损失的人口提供收入或补偿的社会和经济体系。其主要项目包括:
养老保险:为解决劳动者在达到解除劳动义务的劳动年龄界限或因年老丧失劳动能力后的基本生活而建立的社会保险体系。
医疗保险:补偿疾病所带来的医疗费用,由社会或企业提供必要的医疗服务或物质帮助。
失业保险:通过立法强制实行,由社会集中建立的保险体系,为失业人员提供物质帮助。
工伤保险:为因工作受伤的劳动者提供医疗救治和经济补偿。
生育保险:为生育妇女提供医疗服务和生育津贴。
那么,2025年个体户怎么交社保?根据新社通app-社保缴费查询工具提供的2025社保缴费标准详情数据:

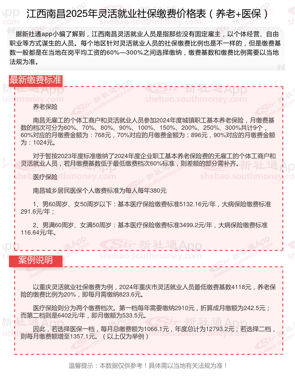
据新社通app数据显示,江西南昌灵活就业养老保险的缴费基数为:3839元。灵活就业人员参保缴费的比例为个人20%。
另外,需要注意的是,这些缴费标准可能会随着时间和方案的变化而调整。建议查阅相关消息或咨询当地社保部门。
(注:本文数据仅供参考,具体以当地缴费标准为准)
社保需要缴纳多少年才有退休金?
法定的企业职工退休年龄是男干部、职工年满60周岁,女干部年满55周岁,女职工年满50周岁。然而,对于从事井下、高温等繁重体力劳动或其他有害身体健康工作的职工,法定退休年龄是男职工年满55周岁,女职工年满45周岁。如果职工因病或非因工致残,完全丧失劳动能力,那么退休年龄为男职工年满50周岁,女职工年满45周岁。请注意,具体的退休年龄可能因方案调整、地区差异等因素而有所不同。因此,在规划退休计划时,建议咨询相关部门或专业人士以获取最准确的信息。
(备注:数据仅供参考,具体以当地有关法规为准)