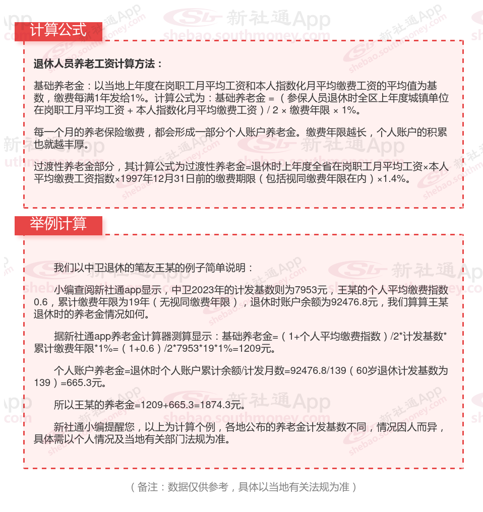
退休后养老金计算方法:
退休金=基础养老金+个人账户养老金
基础养老金=(当地上一年度的社会平均工资×社会平均工资平均缴费指数)÷2×缴费年限×1%。
人账户养老金=个人账户储存额÷计发月数(计发月数根据退休年龄和当时的人口平均寿命来确定)

个人社保VS公司社保:有什么区别?
缴费基数和比例:
职工社保:缴费基数为本人上年度月平均工资,养老保险个人缴费比例为8%,企业缴费比例为16%,其他险种比例各异。
灵活就业社保需要缴纳个人和单位两部分的金额。
险种不一样:
城镇职工社会保险(简称“城保”),包括养老保险、医疗保险、失业保险、工伤保险和生育保险,主要针对在职职工。
灵活就业社保:主要包括养老和医疗保险,不包括工伤、失业和生育保险。
户籍限制:
职工社保不受户籍限制,可在上班所在城市购买社保。
灵活就业社保通常在户口所在地购买,对外地人员有一定的限制。