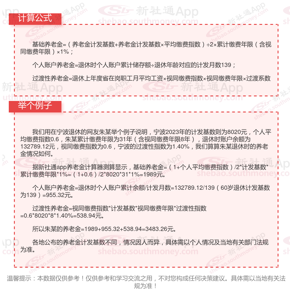
退休人员的养老金=个人账户养老金+基础养老金
基础养老金=(1+个人平均缴费指数)/2*计发基数*累计缴费年限*1%
个人账户养老金=退休时个人账户累计余额/计发月数

退休年龄:一方面增大了人们养老保险缴费年限长的可能性,另一方面也降低了个人账户养老金计发月数。
个人账户养老金:是养老金的重要组成部分。个人账户余额的高低取决于个人在职期间缴纳的养老保险费用及其增值收益。因此,个人账户余额越高,退休后能够领取的个人账户养老金也就越多。
缴费年限:缴费年限是计算养老金的另一个重要因素。在养老保险关系中,缴费年限的长短直接关系到基础养老金和个人账户养老金的数额。一般来说,缴费年限越长,基础养老金和个人账户养老金的数额就越高。因此,对于年轻人来说,尽早开始缴纳养老保险并持续缴纳,是增加未来养老金数额的有效途径。
退休地点养老金计算标准:不同地区的养老金计算标准存在较大差异,直接影响您的养老金金额。