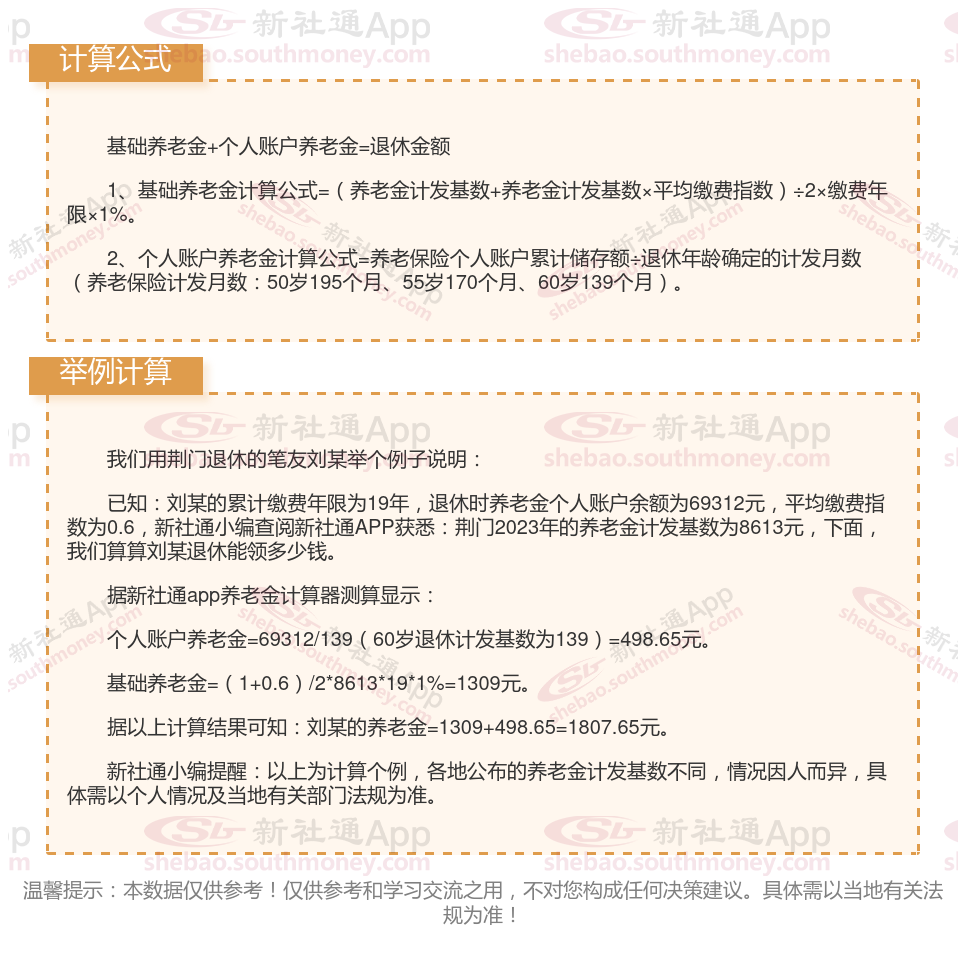
基础养老金+个人账户养老金=退休金额
1、基础养老金计算公式=(养老金计发基数+养老金计发基数×平均缴费指数)÷2×缴费年限×1%。
2、个人账户养老金计算公式=养老保险个人账户累计储存额÷退休年龄确定的计发月数(养老保险计发月数:50岁195个月、55岁170个月、60岁139个月)。

职工社保和灵活就业社保的区别有哪些?
缴费基数和比例:
灵活就业社保的缴费基数通常是根据上年全省在岗职工月平均工资的40%~100%来确定,而养老保险的缴费比例为20%,医疗保险的缴费比例则根据当地上年度城镇在岗职工月平均工资的80%为基数,按4.2%或8%的比例缴纳。
与用人单位签订劳动合同的职工,可以通过单位缴纳社会保险。用人单位会通过代扣、代缴的方式缴纳社保,职工个人不需要担心具体的缴费事宜?。具体来说,养老保险单位承担20%,个人承担8%;医疗保险单位承担6%,个人承担2%;失业保险单位承担1%,个人承担1%;生育保险和工伤保险由单位全额承担,个人不承担?
险种不一样:
灵活就业社保通常只包括医疗保险和养老保险,具体细节可能因地区而异。
职工社保包括养老、医疗、工伤、生育和失业等五种保险。
户籍限制:
灵活就业社保:适用于自由职业者、个体工商户、创业者等没有固定雇主的人群,由个人缴纳。
职工社保的强制性特点意味着与用人单位建立了劳动关系的职工必须参加社会保险,个人也需要缴纳一部分费用,属于单位和个人共同缴纳?
退休年龄:
灵活就业社保:女性一般55岁退休,部分地区如杭州可以50岁退休,男性60岁退休。
职工社保:女性生产操作岗位年满50周岁,管理岗位及专业技术人员年满55周岁;男性年满60周岁。
生育待遇不同:
灵活就业社保:能报销生娃费用,生育津贴一般情况是领不了的。
在职人员有生育保险,可以由生育津贴,可以领几个月上年度平均工资,可以休产假,假定休6个月,每个月津贴4000元,可以领取生育津贴24000元,不上班还有工资,而且生孩子产检和分娩费用,可以报销80%-95%。
退休后的待遇:
养老保险待遇:灵活就业人员在达到法定退休年龄且缴费满足法规要求年限后,可以按月领取基本养老金,享受与企业职工相同的待遇。
医疗保险待遇:在参保期间,灵活就业人员因病住院或进行门诊治疗时,可以享受医疗报销待遇
基本养老保险:职工基本养老保险的待遇主要包括按月领取的基本养老金,该养老金根据法规要求计发,并享受正常调整待遇。
基本医疗保险:参加职工基本医疗保险的个人,达到法定退休年龄时累计缴费达到法规要求年限的,退休后不再缴纳基本医疗保险费,享受基本医疗保险待遇。这包括医疗费用中应当由基本医疗保险基金支付的部分,由社会保险经办机构与医疗机构、药品经营单位直接结算。
工伤保险:职工因工作原因受到意外伤害或者患职业病,且经工伤认定的,享受工伤保险待遇。其中,经劳动能力鉴定丧失劳动能力的,享受伤残待遇。
失业保险:为失业人员提供一定期限内的失业补助金,帮助其渡过失业期。
生育保险:为女性职工提供生育期间的医疗和津贴等。