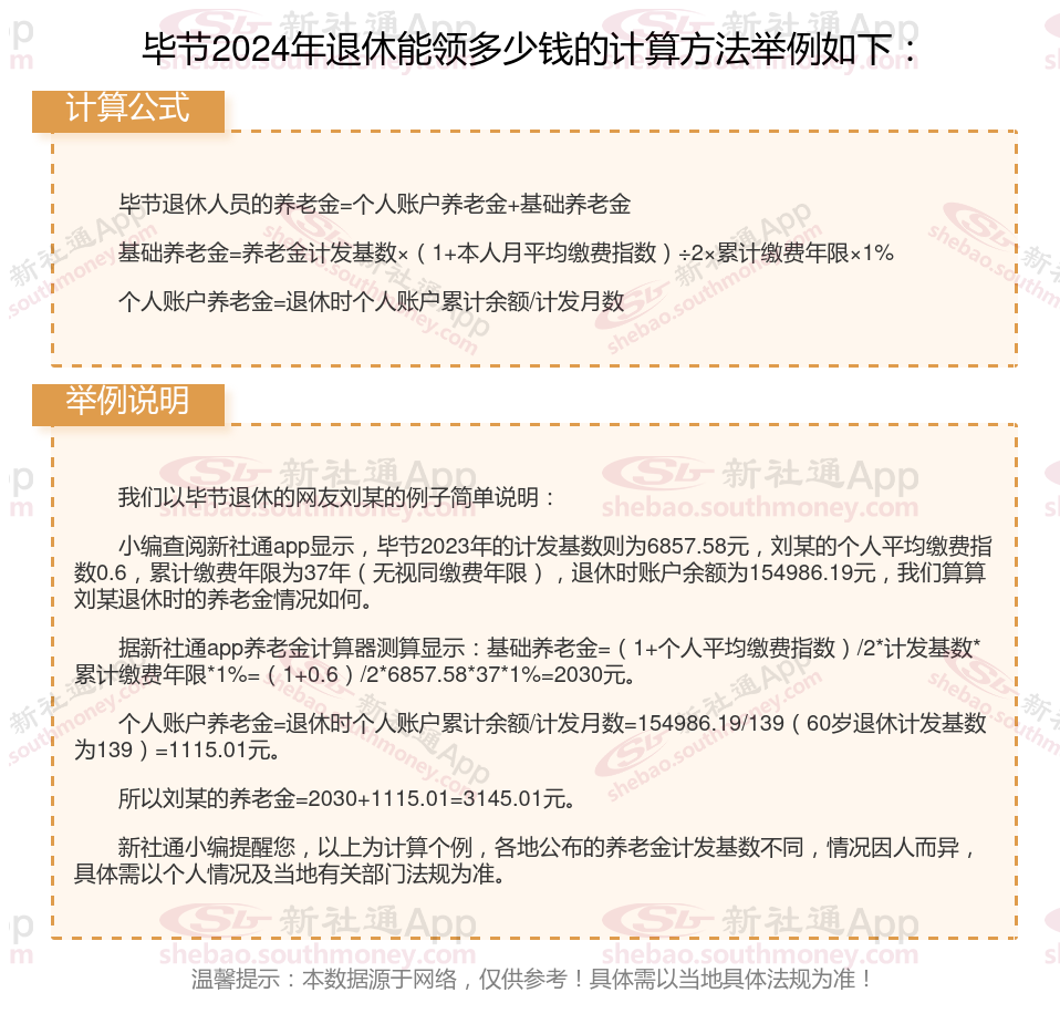
2024退休人员养老金计算方法:
基础养老金=(社平工资+缴费基数)÷2×缴费年限×1%。
个人账户养老金:以个人账户储存额除以计发月数。计算公式为:个人账户养老金 = 参保人员退休时个人账户累计储存额 ÷ 计发月数。

社保需要缴纳多少年才有退休金?
1、须满足退休年龄的要求。根据退休要求,退休年龄:女职工55岁和58岁,男职工63岁。
2、累计缴纳养老保险费满足最低缴费年限。
影响退休金数额的诸多因素共同作用于个人的退休生活规划,它们不仅反映了个人在职期间的贡献和积累,还体现了社会对退休人员的关怀。