2024退休金计算方式是怎样的?
退休金由三个部分组成:基础养老金、个人账户养老金和过渡性养老金。
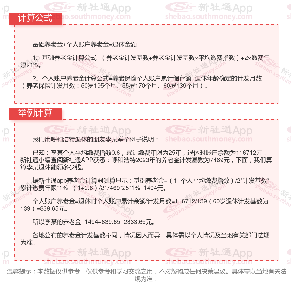
基本养老金是我们退休后最主要的收入来源,由基本养老保险基金支付。它的计算公式为:每月基本养老金=(基本养老金计发基数+指数化月平均缴费工资)÷2×缴费年限×1%。
个人账户养老金=个人账户储存余额/计发月数。

社保要交满多少年可以领养老金?
根据现行法规,我国职工的退休年龄如下:男性职工:一般情况下,退休年龄为60周岁。对于从事井下、高空、高温、特别繁重体力劳动或其他有害身体健康工作的男性职工,退休年龄为55周岁。此外,如果男性职工因病或非因工致残,经医院证明并经有关部门确认完全丧失劳动能力的,退休年龄也为55周岁。
女性职工:女性退休年龄因工作性质而异。女干部的退休年龄为55周岁,而女工人的退休年龄为50周岁。对于从事井下、高空、高温、特别繁重体力劳动或其他有害身体健康工作的女性职工,退休年龄为45周岁。因病或非因工致残的女性职工,如果经医院证明并经有关部门确认完全丧失劳动能力的,退休年龄也为45周岁。
请注意,部分女干部和具有高级职称的女性专业技术人员如本人申请,可以在年满55周岁时自愿退休。
请注意,退休年龄可能随着方案的调整而有所变化,因此,具体的退休年龄可能会根据最新的法律法规和方案而有所变动。建议您关注有关部门公布的最新方案,以获取最准确的信息。
温馨提示:本数据仅供参考!具体需以当地有关法规为准!