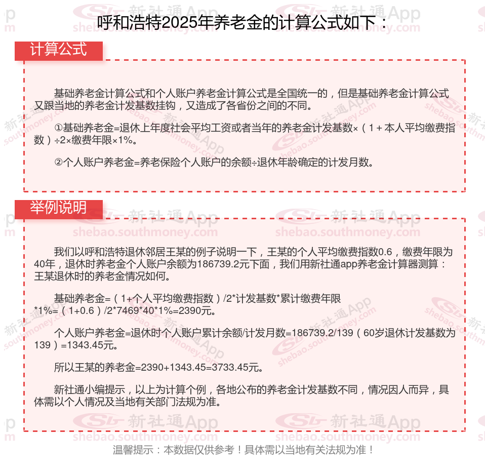
退休后退休金计算方法2025:
退休金=基础养老金+个人账户养老金
基础养老金=退休时统筹地区上年度职工月平均工资 本人指数化月平均缴费工资)/2×缴费年限×1%。
个人账户养老金=退休时个人账户累计储存额÷退休年龄对应的计发月数。

社保交够多少年才有退休金?
社保至少交15年才可以到退休的年纪才可以拿退休金。
1、如果有单位,即使缴满15年,但职工还未退休,企业还得继续缴费,直至退休;个人缴纳社保的话,可停缴,也可继续缴纳。
2、根据当地法规,肯定也继续缴纳好,养老保险是遵循“多缴多得”的原则,缴费基数越高、年限越长,退休时领取养老金也越多。
3、养老保险必须缴满最低缴费年限15年,到退休年龄(男60周岁/女55周岁),就可以享受养老金待遇(晚退休除外)。
温馨提示:本数据仅供参考!仅供参考和学习交流之用,不对您构成任何决策建议。具体需以当地有关法规为准!