灵活就业社保是指为灵活就业人员提供的社会保险体系。灵活就业人员包括无雇工的个体工商户、非全日制从业人员等,他们以个人身份自愿参加社会保险并缴纳相应保费。灵活就业社保的法律依据主要是《中华人民共和国社会保险法》,该法规要求灵活就业人员可以参加基本养老保险和职工基本医疗保险,保费由个人承担。
据新社通app数据显示,常州灵活就业人员养老保险缴费基数2024-2025年最新标准如下:
缴费基数下限暂按不低于4494元/月执行。按照个人20%的缴费费率,个人养老保险缴费金额低于898.8元/月。
(注:本文数据仅供参考,具体以当地缴费标准为准)
常州社保缴费多少钱?下表是2024-2025年常州社保费用明细参考,根据新社通app-社保缴费查询工具提供的最新数据如下:

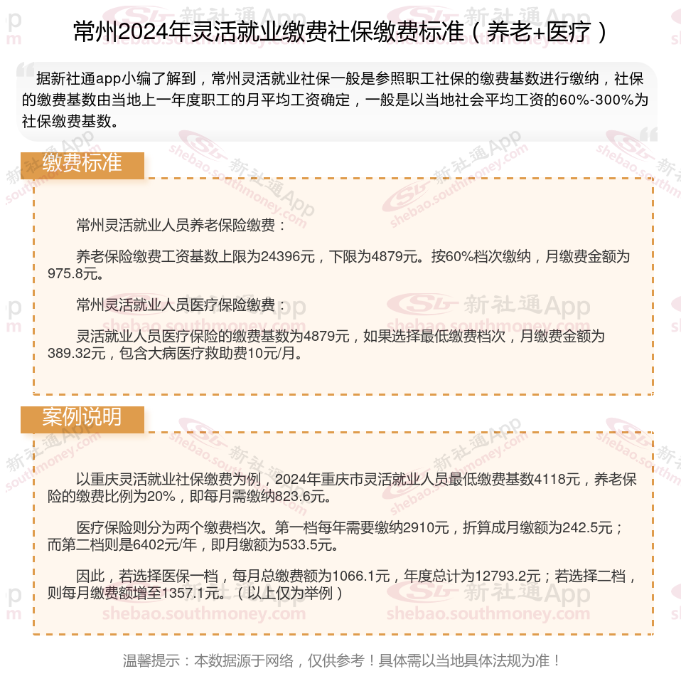
常州灵活就业人员养老保险缴费:
养老保险缴费工资基数上限为24396元?,下限为4879元?。按60%档次缴纳,月缴费金额为975.8元。
常州灵活就业人员医疗保险缴费:
灵活就业人员医疗保险的缴费基数为4879元?,如果选择最低缴费档次,月缴费金额为389.32元,包含大病医疗救助费10元/月?。
2024年,上海的灵活就业人员社保缴费基数范围在7384元至36921元之间,养老保险的缴费比例为20%,医疗保险的缴费比例为10%。
温馨提示:本数据仅供参考!仅供参考和学习交流之用,不对您构成任何决策建议。具体需以当地有关法规为准!