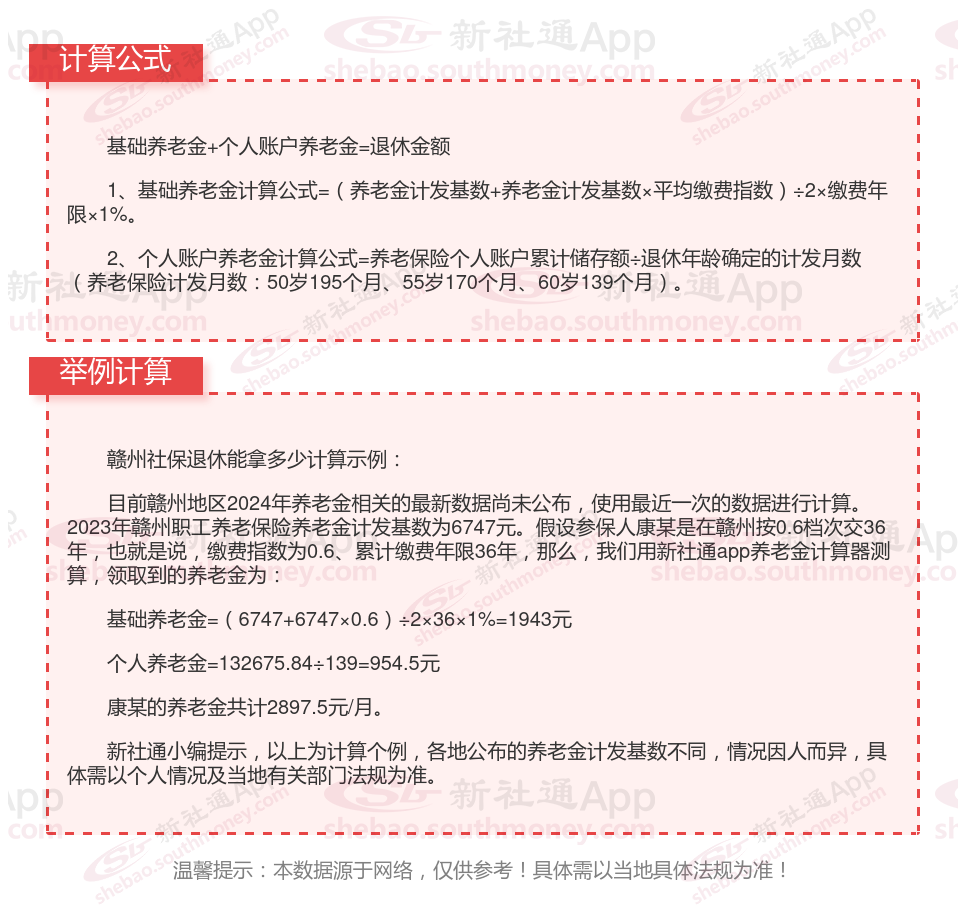
城镇职工基本养老保险的养老金由基础养老金、个人账户养老金组成,具体计算方式如下:
1.基础养老金:(当地的当年养老金计发基数+当地的当年基础养老金计发基数×平均缴费指数)÷2×缴费年限×1%;
2.个人账户养老金:养老保险个人账户累计储存额÷退休年龄确定的计发月数;

职工社保和灵活就业社保的区别有哪些?
险种不一样:
灵活就业社保:主要包括养老和医疗保险,不包括工伤、失业和生育保险。
在职职工则须缴纳养老保险、医疗保险、工伤保险、生育保险以及失业保险这五大类。
缴费基数和比例:
灵活就业人员的社保缴费基数和比例是根据当地在岗职工平均工资的一定比例来确定的。灵活就业人员在参加养老保险时,缴费基数通常参照当地在岗职工的平均工资,一般来说,灵活就业人员可以选择按照在岗职工月平均工资的一定比例(如40%至100%)来缴纳基本养老保险费。医疗保险缴费基数:对于医疗保险,灵活就业人员一般是按照当地上年度月平均工资的一定比例(如4.2%至8%)来缴纳基本医疗保险费,具体比例可能因地区而异。
职工社保的费用则是由用人单位和职工共同承担,且用人单位承担大部分费用,职工只需承担小部分,费用通常由单位代扣代缴,更为便捷。
户籍限制:
灵活就业社保:个人缴纳社保必须拥有当地户籍,没有当地户籍只能参加城镇职工社保。
职工社保则不受户籍限制,职工可在工作所在地购买社保。
退休年龄:
灵活就业社保:男性年满60周岁,女性年满55周岁。
职工社保:女性生产操作岗位年满50周岁,管理岗位及专业技术人员年满55周岁;男性年满60周岁。
生育待遇不同:
在嘉兴参保灵活就业也可享受生育保险待遇,并且只需连续足额缴纳满6个月即可申领生育津贴,即使生产时缴费未满6个月也可待缴满后回溯支付,生育医疗费按照我市职工基本医疗保险费用支付方式和待遇水平;生育津贴按照职工所在单位上年度职工月平均工资/全市上年度灵活就业人员月平均职工基本医疗保险缴费基数÷30天×可享受产假天数计发。
生育保险待遇主要包括三部分:生育医疗费用待遇、生育津贴、一次性营养补助。
生育医疗费用待遇包含:产前检查费用,住院分娩费用和计划生育手术等。
生育津贴指职工按照相关法规享受产假或者计划生育手术休假期间获得的工资性补偿,生育津贴发放标准=计发天数*计发基数。
一次性营养补助是职工生育或者妊娠满7个月引产的发放的补助。生育保险参保人员连续按时足额缴纳满10个月及以上的生育保险费,在休完产假后可领取一次性营养补助。一次性营养补助发放标准为我市上年度城镇非私营单位在岗职工年平均工资的2%
退休后的待遇:
灵活就业人员养老保险计入统筹账户部分为缴费基数的12%;
基本养老保险:职工基本养老保险的待遇主要包括按月领取的基本养老金,该养老金根据法规要求计发,并享受正常调整待遇。
基本医疗保险:参加职工基本医疗保险的个人,达到法定退休年龄时累计缴费达到法规要求年限的,退休后不再缴纳基本医疗保险费,享受基本医疗保险待遇。这包括医疗费用中应当由基本医疗保险基金支付的部分,由社会保险经办机构与医疗机构、药品经营单位直接结算。
工伤保险:职工因工作原因受到意外伤害或者患职业病,且经工伤认定的,享受工伤保险待遇。其中,经劳动能力鉴定丧失劳动能力的,享受伤残待遇。
失业保险:为失业人员提供一定期限内的失业补助金,帮助其渡过失业期。
生育保险:为女性职工提供生育期间的医疗和津贴等。
温馨提示:本数据仅供参考!具体需以当地有关法规为准!