2025退休金计算方式是怎样的?
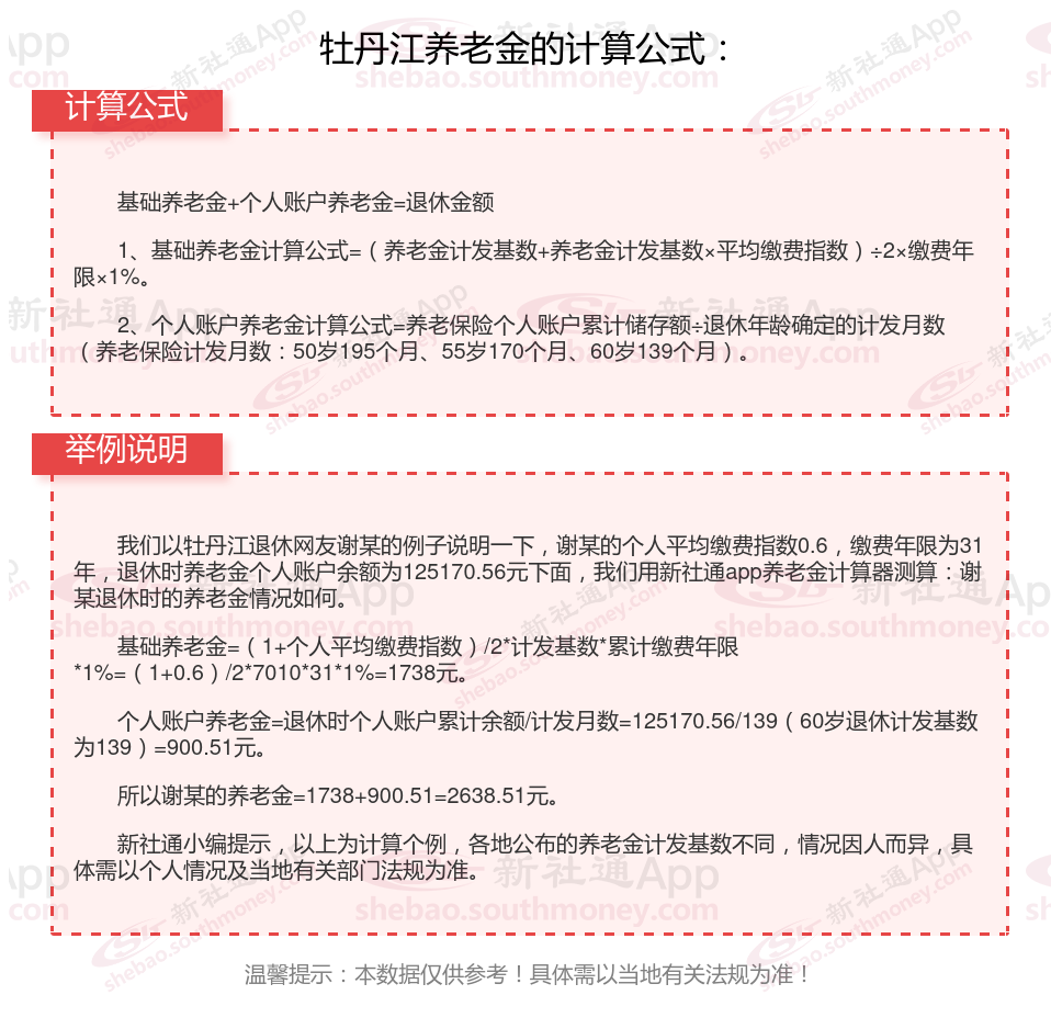
基础养老金=(参保退休时本省上一年度在岗职工月平均工资+本人指数化月平均工缴费工资)÷2×缴费年限×1%。
个人养老金=退休时个人账户累积额/计发月数。
个人账户养老金的计算则是:个人账户累计储存额÷计发月数。这部分的计算依赖于个人在养老保险期间的累计储存额以及养老金的计发月数。

养老金多少和什么因素有关?
缴费比例:根据《社会保险法》第十二条,用人单位和职工个人都应按相关法规缴纳基本养老保险费。虽然个人无法直接改变缴费比例,但可以通过与用人单位协商,争取更高的缴费比例,以增加个人账户的积累。
社会平均工资水平:影响基础养老金的重要因素。社会平均工资反映了工作地和参保地的经济发展水平。经济发展水平越高,社会平均工资也相应提升,从而带动基础养老金的增加。因此,不同地区的社会平均工资水平不同,基础养老金的数额也会有所差异。
温馨提示:本数据仅供参考!具体需以当地有关法规为准!