职工社保与灵活就业社保在参加的险种、缴费主体与比例、缴费基数与比例、户籍限制与缴费意愿以及保险对象与享受待遇等方面都存在显著差异。
据新社通app数据显示,潜江养老保险缴费基数2024-2025年最新标准如下:
潜江灵活就业人员基本养老保险缴费基数暂按不低于3675元;
缴费比例:个人承担20%;养老保险缴费个人735元。
(注:本文数据仅供参考,具体以当地缴费标准为准)
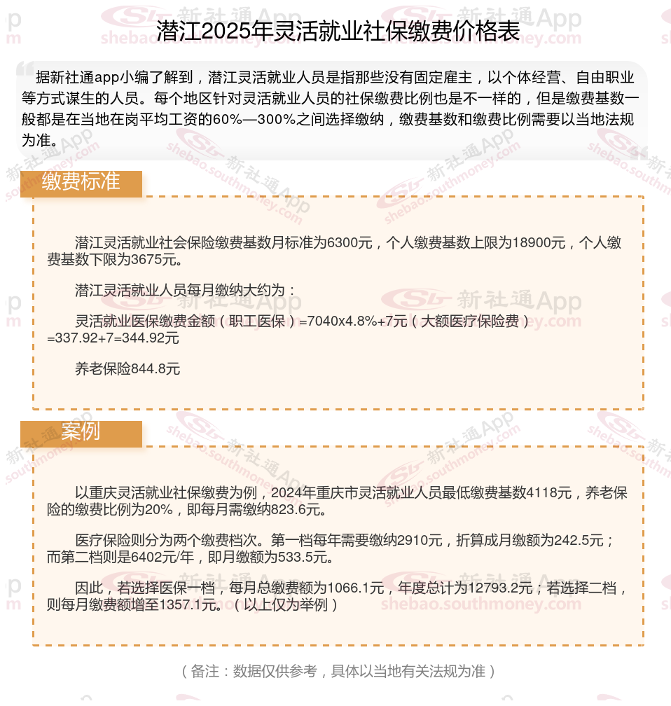
潜江社保一个月自费多少钱?根据新社通app-社保缴费查询工具提供的最新数据如下:

潜江灵活就业社会保险缴费基数月标准为6300元,个人缴费基数上限为18900元,个人缴费基数下限为3675元。
潜江灵活就业人员每月缴纳大约为:
灵活就业医保缴费金额(职工医保)=7040x4.8%+7元(大额医疗保险费)=337.92+7=344.92元
养老保险844.8元
温馨提示:本数据仅供参考!仅供参考和学习交流之用,不对您构成任何决策建议。具体需以当地有关法规为准!