据新社通app数据显示,白城企业灵活就业养老保险的缴费基数为:4307.1元。
缴费比例:在企业参保缴费的情况下,单位缴纳比例为16%,个人缴纳比例为8%。而灵活就业人员参保缴费的比例为个人20%。
另外,需要注意的是,这些缴费标准可能会随着时间和方案的变化而调整。为了获取最新的白城灵活就业养老保险缴费标准信息,建议查阅相关消息或咨询当地社保部门。总的来说,了解并遵守当地的养老保险缴费标准是每个人的责任,也是保证个人权益的重要方案。
(注:本文数据仅供参考,具体以当地缴费标准为准)
白城社保缴费多少钱?下表是2024-2025年白城社保费用明细参考,根据新社通app-社保缴费查询工具提供的最新数据如下:

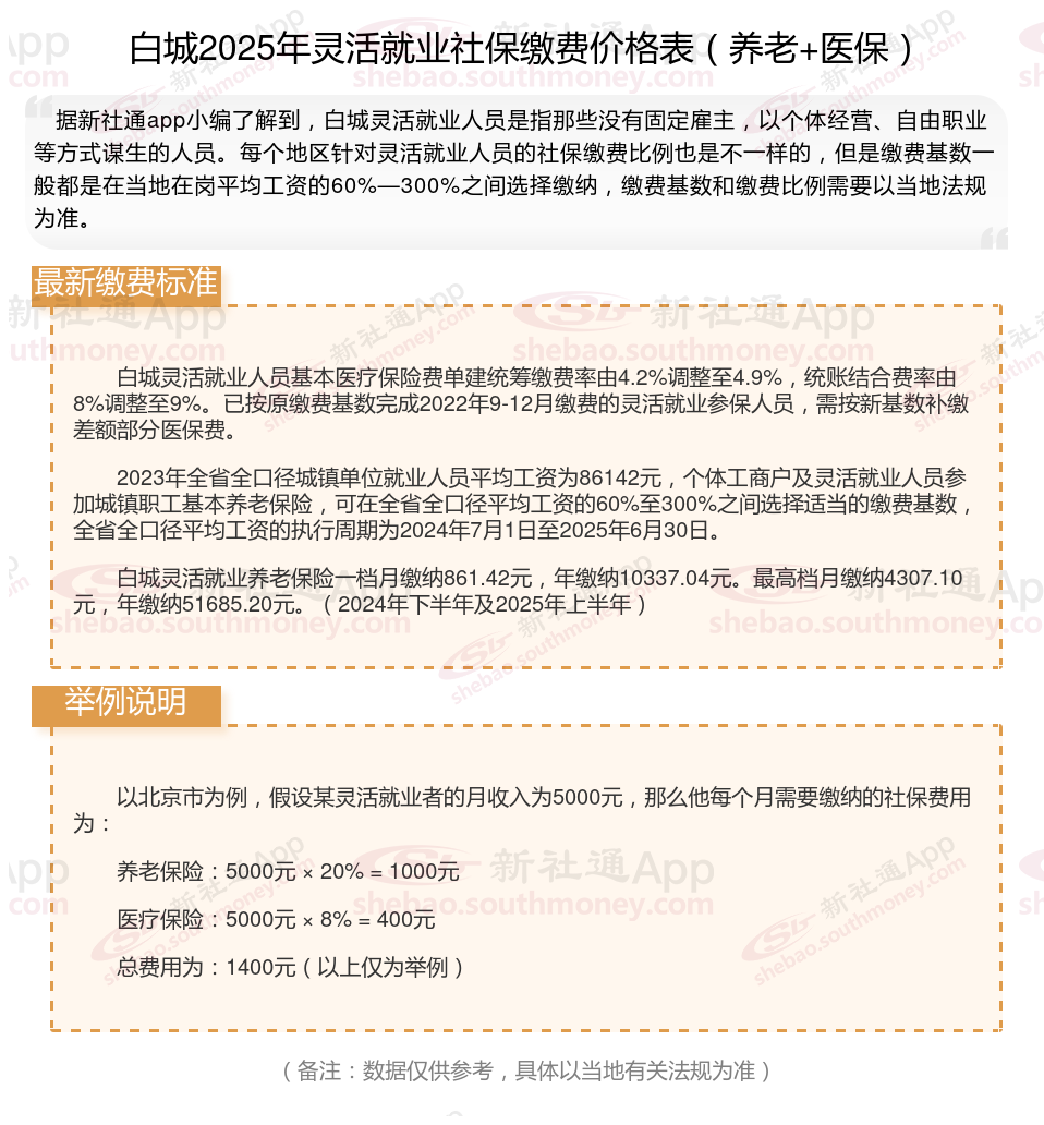
白城灵活就业人员基本医疗保险费单建统筹缴费率由4.2%调整至4.9%,统账结合费率由8%调整至9%。已按原缴费基数完成2022年9-12月缴费的灵活就业参保人员,需按新基数补缴差额部分医保费。
2023年全省全口径城镇单位就业人员平均工资为86142元,个体工商户及灵活就业人员参加城镇职工基本养老保险,可在全省全口径平均工资的60%至300%之间选择适当的缴费基数,全省全口径平均工资的执行周期为2024年7月1日至2025年6月30日。
白城灵活就业养老保险一档月缴纳861.42元,年缴纳10337.04元。最高档月缴纳4307.10元,年缴纳51685.20元。(2024年下半年及2025年上半年)
灵活就业的社保缴费金额因地区和个人选择的缴费基数而异。例如,2024年山东最低缴费基数为4416元,最高缴费基数为22078元;2024年内蒙古自治区最低缴费基数为4863元,
最高缴费基数为24315元。养老保险缴费比例一般为缴费基数的20%,医疗保险通常为当地上年度月平均工资的4.2%
温馨提示:本数据仅供参考!仅供参考和学习交流之用,不对您构成任何决策建议。具体需以当地有关法规为准!