退休2025基本养老金计算方式如下:
基本养老金=基础养老金+个人账户养老金+过渡性养老金
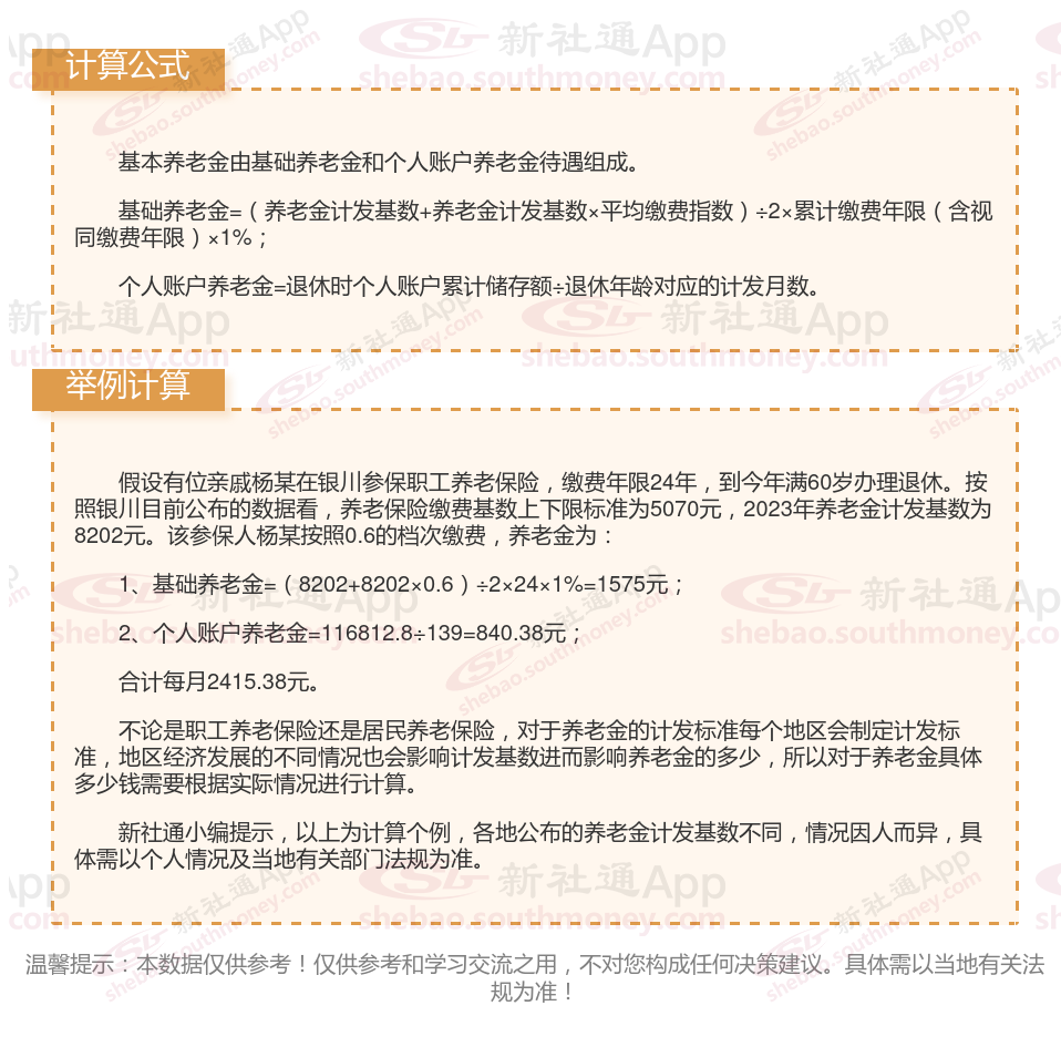
退休人员退休金由基础养老金和个人账户养老金组成。
基础养老金=(参保人员退休时当地上年度在岗职工月平均工资+本人指数化月平均缴费工资)÷2×缴费年限×1%。
个人账户养老金的计算。个人账户养老金=个人账户累计储存额÷计发月数(例:50岁195个 月、60岁139个月)。
过渡性养老金,主要指的是建立个人账户以前的缴费年限和视同缴费年限计算的。

自己买社保与单位购买社保有区别吗
缴费基数和比例:
灵活就业社保:个人可以选择按照灵活就业人员方式墩纳城镇职工社保,养老保险缴费比例20%(12%计入统筹账户,8%计入个人账户),按月缴费。也可以选择缴纳城乡居民社保,按年缴费,缴费成本相对较低。
职工社保则是由企业和员工共同承担,企业会为员工缴纳大部分社保费用。
险种不一样:
灵活就业社保主要是针对个体工商户或灵活就业人员所设立的。这类人员可以按照个人意愿以灵活就业的形式缴纳养老和医疗保险。与职工社保不同,灵活就业社保的费用全部由个人承担,因此负担相对较重。然而,灵活就业社保的缴纳者可以享受与职工社保同等的养老和医疗保险待遇。
职工社保:通常包括五险一金,保险范围更全面。
户籍限制:
灵活就业人员基本养老保险:年满16周岁以上,依托互联网平台实现就业且未与平台企业建立劳动关系的网约配送员、网约车驾驶员、货车司机、互联网营销师等新型就业形态劳动者;尚未达到法定退休年龄的无雇工的个体工商户、未在用人单位参加基本养老保险的非全日制从业人员以及我国和我省要求的其他灵活就业人员。各类用人单位及其职工按法规应当参加城镇职工基本养老保险,个体灵活就业人员自愿选择参加城镇职工基本养老保险;
职工医保参保地:随着参保单位变更而变更,若属于从事个体经济人员只能在户籍地参保。
退休年龄:
根据相关法规要求,灵活就业人员退休年龄为男年满60周岁、女年满55周岁。适用于城镇个体工商户等自谋职业者以及采取各种灵活方式就业的人员。
企业职工基本养老保险:目前男满60周岁,女干部满55周岁,女工人满50周岁,并且累计缴费满15年的,可办理退休;从事有害特殊工种、因病丧失劳动能力等情形,可以提前退休;
生育待遇不同:
灵活就业人员参加职工基本医疗保险并缴费满6个月后可享受生育医疗费报销。
女职工生育享有生育津贴,以职工产假或者计划生育休假天数计发,计发基数为职工所在用人单位前12个月生育保险月人均缴费基数除以30计算。计发天数为:顺产的,158天;难产、剖宫产的,增加15天;生育多胞胎的,每多生育1个婴儿,增加15天。
退休后的待遇:
灵活就业人员养老保险计入统筹账户部分为缴费基数的12%;
基本养老保险:职工基本养老保险的待遇主要包括按月领取的基本养老金,该养老金根据法规要求计发,并享受正常调整待遇。
基本医疗保险:参加职工基本医疗保险的个人,达到法定退休年龄时累计缴费达到法规要求年限的,退休后不再缴纳基本医疗保险费,享受基本医疗保险待遇。这包括医疗费用中应当由基本医疗保险基金支付的部分,由社会保险经办机构与医疗机构、药品经营单位直接结算。
工伤保险:职工因工作原因受到意外伤害或者患职业病,且经工伤认定的,享受工伤保险待遇。其中,经劳动能力鉴定丧失劳动能力的,享受伤残待遇。
失业保险:为失业人员提供一定期限内的失业补助金,帮助其渡过失业期。
生育保险:为女性职工提供生育期间的医疗和津贴等。
养老金无疑是大众瞩目的焦点,特别是对于那些即将或已经步入退休生活的人们而言,其数额的多少直接关系到他们日常生活的舒适程度。随着我国养老保险体系的逐步深化与改进,养老金的计算方式也在不断地更新调整。退休时间、缴费年限以及缴费基数的差异,均会对最终养老金的数额产生显著影响。