据新社通app数据显示,本溪灵活就业养老保险缴费基数2024-2025年最新标准如下:
最低缴费基数:4273元;
个人缴费比例:20%;
(注:本文数据仅供参考,具体以当地缴费标准为准)
本溪个人社保缴纳金额怎么计算?根据新社通app-社保缴费查询工具提供的最新数据如下:

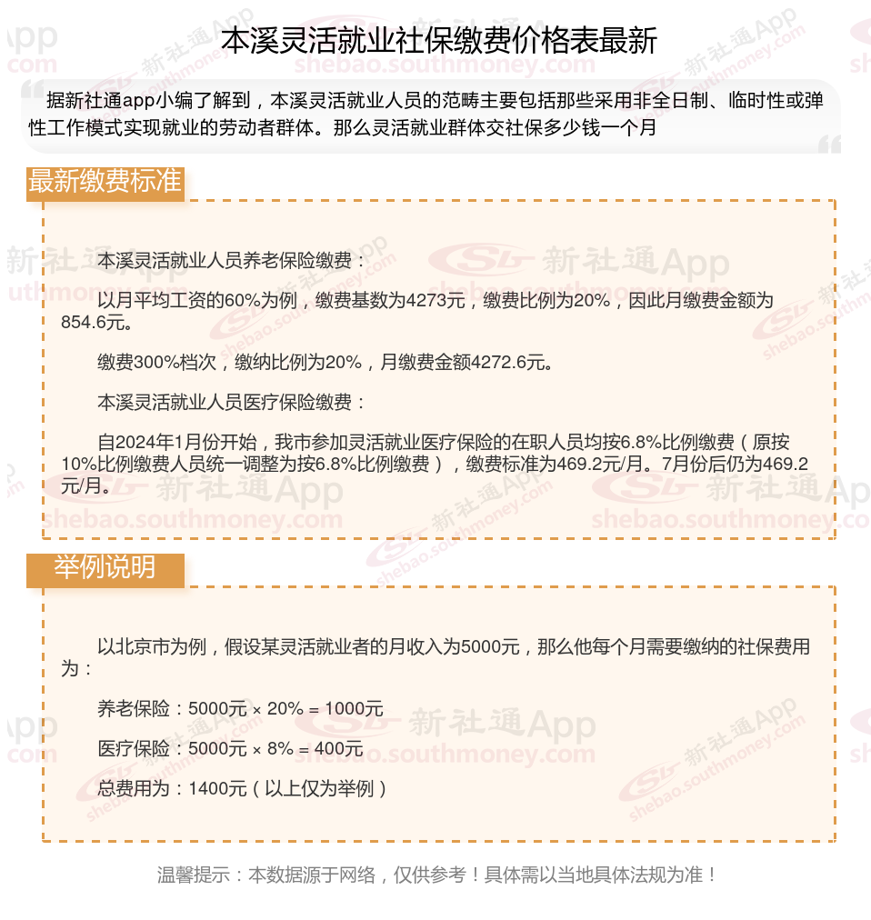
本溪灵活就业人员养老保险缴费:
以月平均工资的60%为例,缴费基数为4273元,缴费比例为20%,因此月缴费金额为854.6元。
缴费300%档次,缴纳比例为20%,月缴费金额4272.6元。
本溪灵活就业人员医疗保险缴费:
自2024年1月份开始,我市参加灵活就业医疗保险的在职人员均按6.8%比例缴费(原按10%比例缴费人员统一调整为按6.8%比例缴费),缴费标准为469.2元/月。7月份后仍为469.2元/月。
(备注:数据仅供参考,具体以当地有关法规为准)