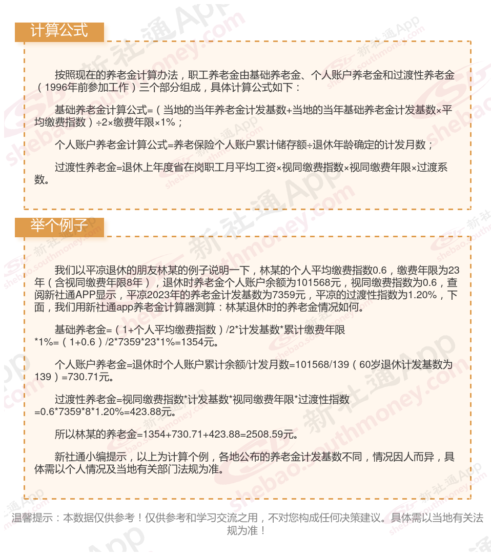
2025退休金计算方式是怎样的?
基本养老金=(退休时上年度全市城镇单位就业人员月平均工资+本人指数化月平均缴费工资)÷2×缴费年限×1%。
个人账户养老金=个人账户的余额÷计发月数(50岁为195、55岁为170、60岁为139)。

社保一分钱不交,60岁能领养老金吗?
一分钱不交,60岁是不能领养老金的?。为什么呢?因为按照我国的法规,参加基本养老保险的个人,得达到法定退休年龄时累计缴费满十五年,才能按月领取基本养老金。这可是硬杠杠,谁也不能例外!
当然啦,有些人可能会说:“我之前没交过养老保险,但我现在想交了,来得及吗?” 这个问题嘛,得看你的具体情况。如果你现在离60岁还有好几年,那赶紧交起来,说不定还能赶在退休前交满十五年。但如果你已经快到60岁了,还没交过几年养老保险,那可能就得考虑其他方式了,比如一次性补缴或者转入新型农村社会养老保险、城镇居民社会养老保险等。
退休金的数额并不是单一因素确定的,而是由一系列因素共同影响的结果。这些因素包括了个人的服务年限(工龄)、当时的社会平均工资水平、个人和单位所缴纳的养老保险费用比例、养老保险个人账户中的累计金额、个人选择的退休年龄、历年来的缴费金额和水平,以及可能享受的养老金增发等。