灵活就业社保通常只能缴纳养老保险和医疗保险。
据新社通app数据显示,鸡西企业灵活就业养老保险的缴费基数为:4206元。
缴费比例:在企业参保缴费的情况下,单位缴纳比例为16%,个人缴纳比例为8%。而灵活就业人员参保缴费的比例为个人20%。
另外,需要注意的是,这些缴费标准可能会随着时间和方案的变化而调整。为了获取最新的鸡西灵活就业养老保险缴费标准信息,建议查阅相关消息或咨询当地社保部门。总的来说,了解并遵守当地的养老保险缴费标准是每个人的责任,也是保证个人权益的重要方案。
(注:本文数据仅供参考,具体以当地缴费标准为准)
鸡西社保缴费多少钱?下表是2024-2025年鸡西社保费用明细参考,根据新社通app-社保缴费查询工具提供的最新数据如下:

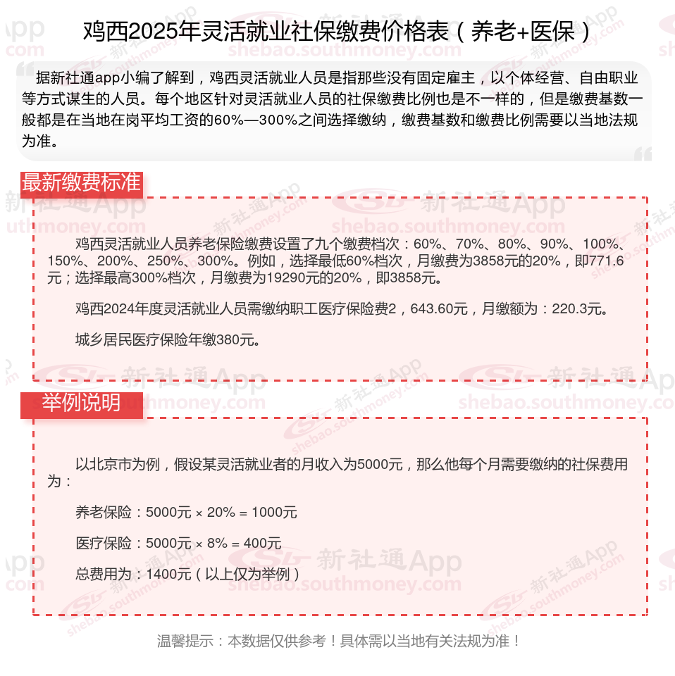
鸡西灵活就业人员养老保险缴费设置了九个缴费档次:60%、70%、80%、90%、100%、150%、200%、250%、300%。例如,选择最低60%档次,月缴费为3858元的20%,即771.6元;选择最高300%档次,月缴费为19290元的20%,即3858元。
鸡西2024年度灵活就业人员需缴纳职工医疗保险费2,643.60元,月缴额为:220.3元。
城乡居民医疗保险年缴380元。
灵活就业社保缴费比例与方式:需要个人全额承担,缴费比例通常较低,因为灵活就业人员的收入往往不稳定且可能较低。他们可以根据自己的经济状况选择缴费档次,具有一定的灵活性。以缴费基数4000元为例,灵活就业人员需支付的养老保险费用为800元/月(4000×20%),医保费用为320元/月(4000×8%)。
温馨提示:本数据仅供参考!具体需以当地有关法规为准!