据新社通app数据显示,梅州灵活就业人员养老保险缴费基数2024-2025年最新标准如下:
缴费基数下限暂按不低于4190元/月执行。按照个人20%的缴费费率,个人养老保险缴费金额低于838元/月。
(注:本文数据仅供参考,具体以当地缴费标准为准)
梅州社保缴费多少钱?下表是2024-2025年梅州社保费用明细参考,根据新社通app-社保缴费查询工具提供的最新数据如下:

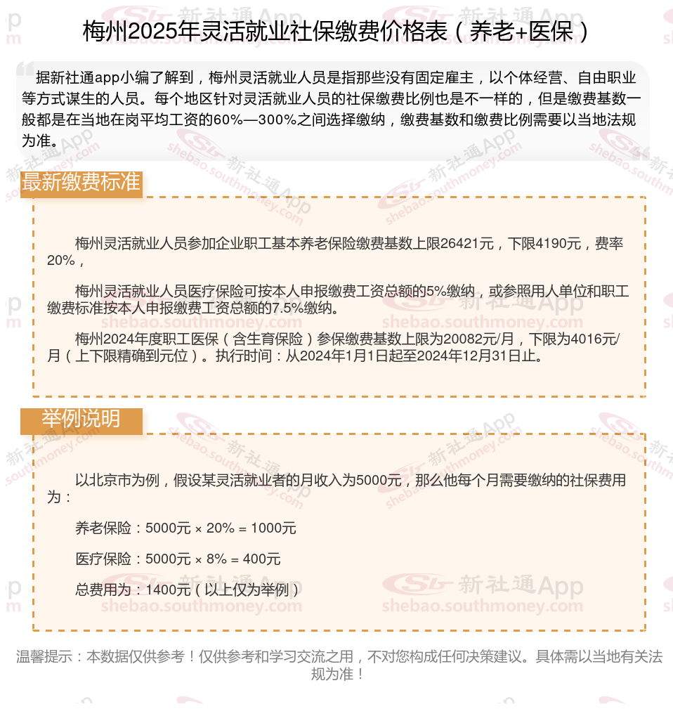
梅州灵活就业人员参加企业职工基本养老保险缴费基数上限26421元,下限4190元,费率20%,
梅州灵活就业人员医疗保险可按本人申报缴费工资总额的5%缴纳,或参照用人单位和职工缴费标准按本人申报缴费工资总额的7.5%缴纳。
梅州2024年度职工医保(含生育保险)参保缴费基数上限为20082元/月,下限为4016元/月(上下限精确到元位)。执行时间:从2024年1月1日起至2024年12月31日止。
灵活就业人员参保的基数是可以根据档次来进行选择的,每个省都不一样,且选择性很大,就基本养老保险而言,有的有五个档,有的有七个档,有的有十个档,而基本医疗保险有的分一档,有的分二档,有的分一档,二档,有的可以一次性缴纳的。
温馨提示:本数据仅供参考!仅供参考和学习交流之用,不对您构成任何决策建议。具体需以当地有关法规为准!