灵活就业社保需要缴纳个人和单位两部分的金额。
那么,自由职业社保,要交多少钱一个月?根据新社通app-社保缴费查询工具提供的2025社保缴费标准详情数据:

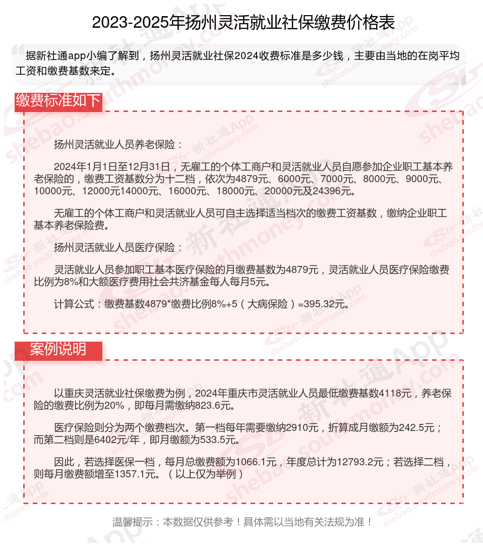
据新社通app数据显示,2024-2025年扬州灵活就业人员养老保险的缴费标准:
养老保险缴费基数的下限为4494元;养老保险缴费比例为20%。
(注:本文数据仅供参考,具体以当地缴费标准为准)
灵活就业社保需要缴纳个人和单位两部分的金额。
那么,自由职业社保,要交多少钱一个月?根据新社通app-社保缴费查询工具提供的2025社保缴费标准详情数据:

据新社通app数据显示,2024-2025年扬州灵活就业人员养老保险的缴费标准:
养老保险缴费基数的下限为4494元;养老保险缴费比例为20%。
(注:本文数据仅供参考,具体以当地缴费标准为准)
自由职业社保交22年退休金今年能领多少钱?(25年2月16日)
2025-02-16 04:48个人养老保险
湖南怀化交24年养老保险每个月能领多少钱呢?
2025-02-16 04:43个人养老保险
南阳退休工资怎么计算:27年养老工资能拿多少?
2025-02-16 04:40个人养老保险
个人养老金计算器是什么?2025年广西桂林交27年养老金每个月能领多少钱?
2025-02-16 04:39个人养老保险
滁州养老退休金如何计算?工龄24年退休工资能领多少?
2025-02-16 04:29个人养老保险
莆田交33年养老保险每个月能领多少?(2025/02/16)
2025-02-16 04:25个人养老保险