灵活就业社保的缴费基数通常为60%-300%,供个人选择,个人需要缴纳全部的金额。
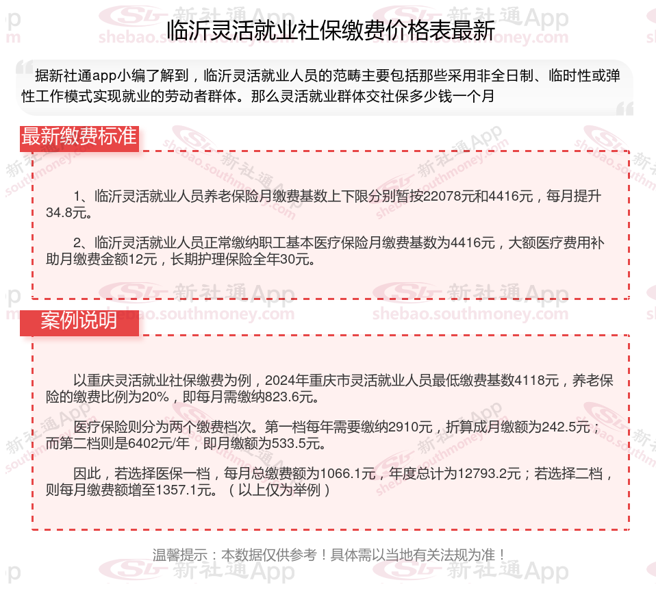
自由职业者缴纳社会保险,一般需要交多少钱一个月?根据新社通app-社保缴费查询工具提供的2025社保缴费标准详情数据:

按照现行要求,参保人员缴费年限累计满15年,达到退休年龄时可以按月领取养老金。根据你们的情况:你们是1989年参加工作,2000年下岗,然后自己缴费到2011年6月。你们的缴费年限应该从1989年算到现在,已经超过了15年。当你们达到退休年龄之后是可以办理退休手续,享受按月领取养老金。
养老金的多少与缴费基数的高低、缴费年限的长短有关。缴费时间越长,缴费基数越高,养老金也就相应增高,反之就低。所以我们建议您在缴满15年之后,继续按缴纳养老保险到退休年龄为止。如果您确实有困难无力缴费,等您达到退休年龄时,我们将按您实际的缴费年限计算养老金。