灵活就业社保:主要涵盖养老保险和医疗保险,部分地区可能还包括失业保险。
据新社通app数据显示,马鞍山灵活就业养老保险最低缴费基数为:4227元;个人的缴费比例分别为:20%;
个人缴费金额:845.4元。
(注:本文数据仅供参考,具体以当地缴费标准为准)
马鞍山社保缴费多少钱?下表是2024-2025年马鞍山社保费用明细参考,根据新社通app-社保缴费查询工具提供的最新数据如下:

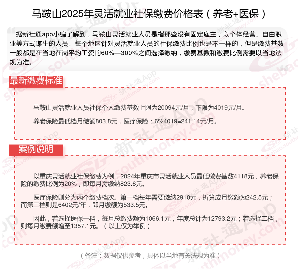
马鞍山灵活就业人员社保个人缴费基数上限为20094元/月,下限为4019元/月。
养老保险最低档月缴额803.8元,医疗保险:6%4019=241.14元/月。
灵活就业社保:个人可以选择按照灵活就业人员方式墩纳城镇职工社保,养老保险缴费比例20%(12%计入统筹账户,8%计入个人账户),按月缴费。也可以选择缴纳城乡居民社保,按年缴费,缴费成本相对较低。
温馨提示:本数据仅供参考!具体需以当地有关法规为准!